渔光互补新型分布式光伏电站设计、案例解析培训[研考班]》的通知
2016 01-22期(杭州)
各有关单位:
根据2016年中国光伏和风电电价调整方案,尽管上网电价将逐年递减,但国家对新能源发电的补贴政策、新能源优先消纳的激励政策不会改变。"十三五”时期是我国新能源规模化发展的重要时期,考虑电力体制改革对分布式光伏发展潜力的释放、光伏领跑示范项目增加以及光伏扶贫项目的推进,预计2020年我国光伏发电装机超过1亿千瓦也是完全有可能的。2020年,我国光伏发电的开发布局呈现东、中、西部并举的新局面。从根本上要缓解能源危机,解决雾霾污染和生态环境问题。“一带一路”的战略沿线,也为光伏发电勾勒出千亿规模的掘金图谱。而光伏农业又是我国在光伏应用领域的一重大突破,并逐渐成为新的热点。
我网每月下旬开班的专业技术公开课,除了从理论角度进行讲解,还全面系统的讲解整体光伏电站案例,以加深实际安装光伏电站的实践能力。主要以政策与技术相结合,分析探讨当前光伏农业发展及农光互补、渔光互补电站建设与运营中的热点、难点、焦点性问题,突出针对性、实用性与可操作性,使大家学有所用。
另外,在举办专业技术讲座的同时,我们有选择性的为每期业内的优秀企业提供产品展示。
本次会议结束后学员自愿可申请由国家人力资源社会保障部颁发的个人证书《光伏电气工程师》《光伏发电技术工程师》《光伏发电系统设计师》《分布式光伏电站运维工程师》证书及《国家职业资格证书》高级技师、技师、高级技能。
同时,企业可以免费申请《太阳能光伏发电工程设计、施工企业资质培训合格证书》《太阳能光伏电站设计优秀企业荣誉证书》。具体事项如下:具体培训如下:
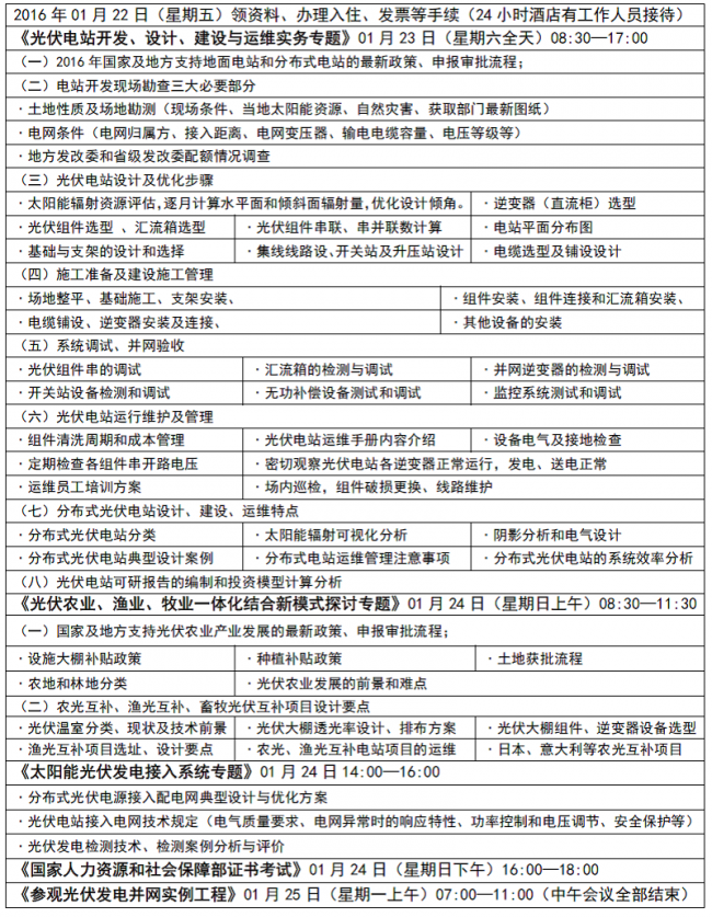
一、培训内容简介/时间/地点(每月一期,下旬开班)
时间:2016 年01 月22 日至01 月25 日
地址:杭州市(详细酒店地址见报到路线通知)

二、讲师团队
国家发展和改革委能源研究所研究员
国家电网中国电力科学研究院光伏专家
汉能全球光伏应用集团技术总裁
西安交通大学太阳能光伏专家
三、参会对象
1、发改委、建设局能源办、新能源办公室、勘测设计院;能源投资公司
2、太阳能资源评估单位相关负责人;光伏发电业主单位主管人员;
3、太阳能光伏企业负责技术、设计、施工的领导及专业人员;
4、太阳能光伏科研单位、职业院校有关人员、各电网经营企业的负责人。
四、收费标准
2000 元/人(含会议费、资料、参观、产品推广宣传费)食宿统一安排,费用自理。
五、增值服务
阳光工匠光伏论坛(原21SPV光伏社区),创始于2007年,是目前国内光伏电站技术首选在线互动学习平台。除在线聚集光伏系统从业人士,还拥有国内最大的资料库。
1、赠,阳光工匠光伏论坛,1000点工匠币(学习点卡,可下载海量资料);
2、赠,阳光工匠光伏网,“新闻通讯员”服务一年,免费发布企业新闻通讯稿。
赠送登记流程:
1、登录阳光工匠光伏论坛注册帐号(有帐号则忽略本步骤);
2、在《报名回执表》中,预留接受增值服务的帐号;
3、经专属课程顾问,核实网址帐号有效性,原则上培训结束后一周内,统一安排赠送。这一步非常重要,如果在我网后台查询不到您预留网站帐号信息,将不能享受此服务。
六、报名流程:
下载报名回执单 --> 填写回执单 --> 发送到指定邮箱 --> 电话回访确认报名 --> 获取《报到通知》
--> 凭《报到通知》到现场报到办理登记手续 --> 。
![]()
![]()
七、国家人力资源和社会保障部证书介绍(证书图样见附图)
经培训合格后,自愿申报国家劳动部门颁发的个人证书,证书如下:
1、《太阳能利用工国家职业资格证书》(高级技能/三级),证书考试费 600 元/人。
2、《光伏发电技术(高级)工程师》 ,证书考试费 600 元/人。
3、《光伏(高级)电气工程师》 ,证书考试费 600 元/人。
4、《光伏发电系统(高级)设计师》 ,证书考试费 600 元/人。
5、《分布式光伏电站运维(高级)工程师》证书,证书考试费 600 元/人。
(证书考试费,已含:考试费、证书费、认证费等)
以上证书可作为人力资源管理部门或用人单位对持证人任用、考核、聘用和能力评价的重要依据。国家承认统一编号并在国家官方网上(http://www.mohrss.gov.cn/)查询。
八、联系方式
联系人:夏小云
电 话:18936805516(微信)
邮 箱:xiaxiaoyun@21spv.com
地 址:江苏省泰州新能源产业园•研发中心
阳光工匠光伏网•会议培训部
二零一五年十二月二十五日
九、职业资格证书样本(个人证书)


索比光伏网 https://news.solarbe.com/201512/27/177544.html

