2015 08-28期(郑州)
各有关单位:
日益严重的雾霾天气务必要引起各相关单位的重视,从根本上要缓解能源危机,解决雾霾污染和生态环境问题。大力发展太阳能光伏发电等清洁能源,促进能源绿色发展已成大势所趋。2015年,被称为光伏发电行业的爆发年。国家能源局发布光伏发电建设实施方案中,将全年新增电站规模从15GW上调到17.8GW,“一带一路”的战略沿线,也为光伏发电勾勒出千亿规模的掘金图谱。预计‘十三五’末期累计装机可以达到200GW。”而光伏农业又是我国在光伏应用领域的一重大突破,并逐渐成为新的热点。另外,提高光伏电站利用效率问题、光电电站的质量问题、电站高效管理、产出优化、如何提高光伏电站的收益等已经成为行业的迫切需求。
我网每月下旬开班的专业技术公开课,除了从理论角度进行讲解,还全面系统的讲解整体光伏电站案例,以加深实际安装光伏电站的实践能力。主要以政策与技术相结合,分析探讨当前光伏农业发展及农光互补、渔光互补电站建设与运营中的热点、难点、焦点性问题,突出针对性、实用性与可操作性,使大家学有所用。
在举办专业技术讲座的同时,我们有选择性地为业内优秀企业提供产品展示,为参会人员提供了实物选型,达到了理论教学与实践相结合的目的。
经培训合格后,学员可自愿申报由国家颁发的个人证书,《光伏发电技术工程师》、《光伏(高级)电气工程师》、《光伏发电系统设计师》岗位能力证书及《太阳能利用工三级/高级技能》、《太阳能利用工二级/技师》国家职业资格证书。
另外,凡参加培训的企业,可申请颁发《太阳能光伏发电工程设计、施工企业资质培训合格证书》《团体会员资格证书》,《诚信企业荣誉证书》。请广大企事业单位积极参与。具体培训如下:
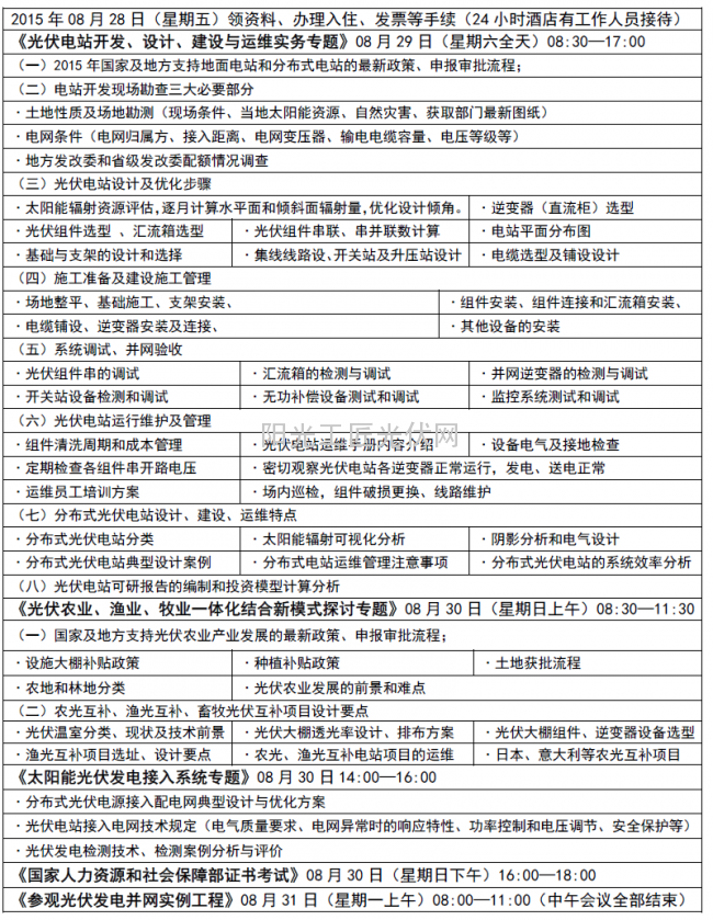
一、培训内容简介/时间/地点(每月一期,下旬开班)
时间:2015 年08 月28 日至08 月31 日
地址:郑州市(详细酒店地址见报到路线通知)

二、讲师团队
国家发展和改革委能源研究所研究员
国家电网中国电力科学研究院光伏专家
汉能全球光伏应用集团技术总裁
西安交通大学太阳能光伏专家
三、参会对象
1、发改委、建设局能源办、新能源办公室、勘测设计院;能源投资公司
2、太阳能资源评估单位相关负责人;光伏发电业主单位主管人员;
3、太阳能光伏企业负责技术、设计、施工的领导及专业人员;
4、太阳能光伏科研单位、职业院校有关人员、各电网经营企业的负责人。
四、收费标准
2000 元/人(含培训费、资料、参观、产品推广宣传费)食宿统一安排,费用自理。
五、增值服务
阳光工匠光伏论坛(原21SPV光伏社区),创始于2007年,是目前国内光伏电站技术首选在线互动学习平台。除在线聚集光伏系统从业人士,还拥有国内最大的资料库。
1、赠,阳光工匠光伏论坛,“荣誉会员(LV.10)”;
2、赠,阳光工匠光伏论坛,1000点工匠币(学习点卡,可下载海量资料);
3、赠,阳光工匠光伏网,“诚商通”会员服务一年(限同企业3人以上团体报名);
4、赠,阳光工匠光伏网,“新闻通讯员”服务一年,免费发布企业新闻通讯稿。
赠送登记流程:
1、登录阳光工匠网站注册帐号(有帐号则忽略本步骤);
2、在《报名回执表》中,预留接受增值服务的帐号;
3、经专属课程顾问,核实网址帐号有效性,原则上培训结束后一周内,统一安排赠送。这一步非常重要,如果在我网后台查询不到您预留网站帐号信息,将不能享受此服务。
六、报名流程:
下载报名回执单 --> 填写回执单--> 发送到指定邮箱--> 电话回访确认报名--> 获取《报到通知》--> 凭《报到通知》到现场报到办理登记手续--> 。
![]()
![]()
七、国家劳动部门证书介绍(证书图样见附图)
经培训合格后,自愿申报国家劳动部门颁发的个人证书,证书如下:
1、《光伏发电技术(高级)工程师》 ,证书考试费 800 元/人。
2、《光伏(高级)电气工程师》 ,证书考试费 800 元/人。
3、《光伏发电系统(高级)设计师》 ,证书考试费 800 元/人。
4、《国家职业资格证书》(技师/二级);(高级技能/三级),证书考试费 1000 元/人。
(证书考试费,已含:考试费、证书费、认证费等)
以上五种证书可作为人力资源管理部门或用人单位对持证人任用、考核、聘用和能力评价的重要依据。国家承认统一编号并在国家官方网上(http://www.mohrss.gov.cn/)查询。
八、联系方式
联系人:宗莉莉
电 话:15152612320(微信同号)/ 0523-80818960
邮 箱:zonglili@21spv.com
传 真:0523-80818983
地 址:江苏省泰州新能源产业园•研发中心
阳光工匠光伏网•会议培训部
二零一五年八月四日
九、职业资格证书样本(个人证书)


联系方式
联系人:宗莉莉
电话:15152612320(微信同号)/ 0523-80818960
QQ:3125831635
索比光伏网 https://news.solarbe.com/201508/03/186679.html

