索比光伏网讯:据了解,随着国内光伏市场的启动,光伏并网标准也日渐苛刻,新的光伏并网标准对发电站和光伏逆变器的要求都有大幅提高。今天我们就来了解一下,光伏逆变器的电路图及原理简介。
逆变器是一种把直流电能(电池、蓄电池)转变成交流电(一般为220伏50HZ正弦波或方波)的装置。我们常见的应急电源,一般都是把直流电瓶逆变成220V交流的。简单来讲,逆变器就是一种将直流电转化为交流电的装置。
不管是在偏远山村,或是野外需要或是停电应急,逆变器都是一个非常不错的选择。比较常见的是机房会用到的UPS电源,在突然停电时,UPS可将蓄电池里德直流电逆变成交流供计算机使用,从而防止因突然断电而导致的数据丢失问题。能够不间断地提供电源,具有一定的安全可靠性、稳定性。逆变器还可以与发电机配套使用,能有效地节约燃料、减少噪音,在风能、太阳能领域,逆变器更是必不可少。小型逆变器还可利用汽车、轮船、便携供电设备在野外提供交流电源。本文将介绍两种比较简单的逆变器原理图。

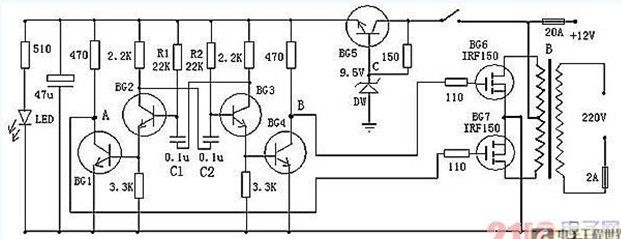
性能优良的家用逆变电源电路图
这种设计,材料易取,输出功率150W,本电路设计频率为300HZ左右,目的是缩小逆变变压器的体积、重量、输出波形方波。这款逆变电源可以用在停电时家庭照明,电子镇流器的日光灯,开关电源的家用电器等其他方面。这款逆变器较为容易制作,可以将12V直流电源电压逆变为220V市电电压,电路由BG2和BG3组成的多谐振荡器推动,再通过BG1和BG2驱动,来控制BG6和BG7工作。其中振荡电路由BG5与DW组的稳压电源供电,这样可以使输出频率比较稳定。在制作时,变压器可选有常用双12V输出的市电变压器。可根据需要,选择适当的12V蓄电池容量。

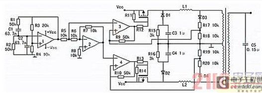
高效率的正弦波逆变器电器图
该电路用12V电池供电。先用一片倍压模块倍压为运放供电。可选取ICL7660或MAX1044。运放1产生50Hz正弦波作为基准信号。运放2作为反相器。运放3和运放4作为迟滞比较器。其实运放3和开关管1构成的是比例开关电源。运放4和开关管2也同样。它的开关频率不稳定。在运放1输出信号为正相时,运放3和开关管工作。这时运放2输出的是负相。这时运放4的正输入端的电位(恒为0)总比负输入端的电位高,所以运放4输出恒为1,开关管关闭。在运放1输出为负相时,则相反。这就实现了两开关管交替工作。
当基准信号比检测信号,也即是运放3或4的负输入端的信号比正输入端的信号高一微小值时,比较器输出0,开关管开,随之检测信号迅速提高,当检测信号比基准信号高一微小值时,比较器输出1,开关管关。这里要注意的是,在电路翻转时比较器有个正反馈过程,这是迟滞比较器的特点。比如说在基准信号比检测信号低的前提下,随着它们的差值不断地靠近,在它们相等的瞬间,基准信号马上比检测信号高出一定值。这个“一定值”影响开关频率。它越大频率越低。这里选它为0.1~0.2V。
C3,C4的作用是为了让频率较高的开关续流电流通过,而对频率较低的50Hz信号产生较大的阻抗。C5由公式:50=算出。L一般为70H,制作时最好测一下。这样C为0.15μ左右。R4与R3的比值要严格等于0.5,大了波形失真明显,小了不能起振,但是宁可大一些,不可小。开关管的最大电流为:I==25A。
现有的逆变器,有方波输出和正弦波输出两种。方波输出的逆变器效率高,对于采用正弦波电源设计的电器来说,除少数电器不适用外大多数电器都可适用,正弦波输出的逆变器就没有这方面的缺点,却存在效率低的缺点,如何选择这就需要根据自己的需求了。
本文介绍了两种比较简单的逆变器,并给出了具体的电路图及原理分析。我们处在一个“移动”的时代,移动办公,移动通讯,移动休闲和娱乐。在移动的状态下,人们不但需要由电池或电瓶供给的低压直流电,同时更需要我们在日常环境中不可或缺的220伏交流电,逆变器可以满足我们的这种需求。
索比光伏网 https://news.solarbe.com/201204/18/257152.html

