
文章介绍
无空穴传输层可印刷介观钙钛矿太阳电池通过将钙钛矿前驱体渗透于预印制的多孔 TiO₂/ZrO₂/碳三层骨架中制备而成,为光伏组件工业化生产提供了可行路径。
基于此,华中科技大学韩宏伟等人提出一种基于六亚甲基二异氰酸酯(HDI)的原位后处理策略,以强化钙钛矿—碳电极间的空穴收集与传输。HDI 通过亲电加成反应与钙钛矿晶体末端的过量有机阳离子作用,重构晶界及背接触界面,实现缺陷钝化、钙钛矿内空穴迁移率的提升以及钙钛矿/碳界面的空穴提取效率增强。该策略使实验室级器件(孔径面积 0.1 cm²)获得 23.2% 的光电转换效率,57.3 cm² 迷你组件效率达 19.4%。器件在 55±5 °C下以最大功率点连续运行 900 h 后仍保持初始效率的 95%,表现出优异的长期运行稳定性。该论文近期以“Enhancing hole-conductor-free, printable mesoscopic perovskite solar cells through post-fabrication treatment via electrophilic reaction”为题发表在顶级期刊Nature Energy 上。
图文信息

图 1:HDI 反应后处理对钙钛矿电学性能的调控。a,HDI 反应后处理示意图。b,对照组平面钙钛矿薄膜表面电势的 KPFM 测试结果。c,HDI 处理组平面钙钛矿薄膜表面电势的 KPFM 测试结果。d,表面电势统计分布图;插图为图 1b、c 中 aa′ 与 bb′ 线段上的电势分布,采用 Gauss–Lorentz 复合函数拟合。e,对照组与 HDI 处理组平面钙钛矿薄膜的 C-AFM 电流图像。f,填充于介孔ZrO₂(m-ZrO₂)骨架中的钙钛矿在未处理及 HDI 处理后的光生载流子数-电导率关系曲线及其拟合所得空穴迁移率;曲线经线性拟合获得。g,HDI 处理前后载流子输运特性变化的示意图。

图 2:钙钛矿反应后处理机理与缺陷钝化表征。a,HDI、FAI 及 FAHDI 的红外光谱(1850–1500 cm⁻¹)。b,FAHDI、HDI与FAI 的¹H-NMR 谱;下划线为被检测原子。c,对照与 HDI 处理后平面钙钛矿薄膜的 C 1s XPS 谱,采用 Gauss-Lorentz 复合函数拟合。d,对照与 HDI 处理后平面钙钛矿薄膜的 Pb 4f XPS 谱,采用 Gauss-Lorentz 复合函数拟合。e,HDI 与 HDI 处理后平面钙钛矿薄膜的红外光谱(3250–1200 cm⁻¹)。f,FAI 及其与 FAHDI 混合物的 ¹H-NMR 谱。g,FAHDI 在钙钛矿表面的吸附构型及对应体系的差分电荷密度(DFT 计算结果);黄色(电荷累积)与蓝色(电荷耗尽)区域清晰展示 O–Pb 相互作用。h,对照与 HDI 处理组平面钙钛矿薄膜的扫描光致发光(绿色框左图)与时间分辨光致发光(橙色框右图)成像;Nor.:归一化,int.:强度。i,对照与 HDI 处理组平面钙钛矿薄膜的空穴SCLC I–V 曲线及缺陷态密度;插图为空穴单载流器件结构示意图。

图 3:载流子动力学。a,p-MPSC 器件结构示意图;PVSK 为钙钛矿缩写。b,m-ICE 中对照及 HDI 处理钙钛矿的I–V特性曲线;插图为 m-ICE 结构示意。c,m-ICE 中对照与 HDI 处理钙钛矿的EIS曲线;插图为等效电路模型。d,对照与 HDI 处理 p-MPSC 的TRPL衰减曲线,采用指数函数拟合;插图为完整 p-MPSC 结构的测试样品示意图;Nor.:归一化。e,m-TiO₂中对照与 HDI 处理钙钛矿的TRPL 衰减曲线,指数拟合;插图为 m-TiO₂中钙钛矿测试样品示意图。f,对照与HDI 处理钙钛矿的PL谱。g,对照与 HDI 处理 p-MPSC 的TPC衰减曲线,指数拟合。h,对照与 HDI 处理 p-MPSC 的TPV衰减曲线,指数拟合。i,对照与HDI 处理 p-MPSC 的 Nyquist 图;插图为等效电路模型。

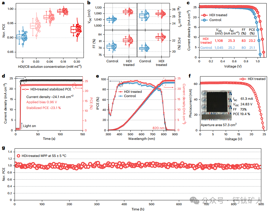
图 4:器件性能。a,PCE随 HDI 处理液浓度的依赖关系。箱线图表示 25–75% 四分位距(IQR),须状线延伸1.5× IQR,中线为 50% 分位值,标记点为均值;每组统计 20个独立器件;Nor.:归一化。b,对照与 HDI 处理 p-MPSC 光伏参数的箱线图统计;箱线定义同 a,每组 20 枚器件。c,性能最优对照与 HDI 处理 p-MPSC 的J–V曲线;正反向扫描曲线见补充图 22。d,HDI 处理 p-MPSC 的稳态电流密度及功率输出曲线。e,对照与 HDI 处理 p-MPSC 的IPCE光谱。f,p-MPSC 迷你组件的 J–V 曲线;插图为组件照片;正反向扫描曲线见补充图 25。g,HDI 处理 p-MPSC 的运行稳定性测试。选择 PCE≈22% 的器件进行封装,在 55 ± 5 °C、环境大气条件下,以连续模拟 1个太阳光(金属卤化物灯,无 UV 滤光片)进行最大功率点(MPP)追踪 900 h;金属卤化物灯光谱见补充图 26。
总之,作者等人构建了一种面向高性能 p-MPSC 的反应型后处理策略,将PCE首次推升至 23% 以上。该结果凸显了在无空穴传输层 p-MPSC 中,强化空穴输运与提取对效率提升的决定性作用。研究表明,借助定制化学试剂实现晶粒末端的原位反应重构,可在缺陷钝化的同时协同优化载流子传输与转移性能,为可扩展、高稳定 p-MPSC 的进一步性能跃升提供了可行途径。
器件制备
器件结构:
FTO/mp-TiO2/PVSK/mp-ZrO2/PVSK/Carbon/PVSK
1.洗干净的FTO玻璃,将二异丙氧基二(乙酰丙酮)钛与IPA按1:16的质量比混合,制备出c-TiO2前驱体溶液,然后在450°C下通过喷雾热分解在FTO基底上沉积形成c-TiO2层;对于m- TiO2层(~1 μm),将购买的二氧化钛浆料与松油醇按1:3.5的质量比混合,制备出浆料,并将稀释后的浆料印刷在c-TiO2层上;将所得膜在500 ℃下烧结40 min以形成m- TiO2层,随后将氧化锆浆料和碳浆料依次印刷到m- TiO2层上并分别在80℃下干燥,随后在400℃下一起烧结40 min以产生m-ZrO2(~3μm)层和多孔碳电极(~45 μm),冷却后制备钙钛矿层;
2. Cs0.05MA0.15FA0.8PbI3(0.0238g MAI, 0.1376g FAI, 0.0130g CsI, 0.0101g MACl, 0.4610g PbI2)溶于DMF/DMSO (640μl/160μl),55°C搅拌1h,将4 uL的钙钛矿前驱体溶液滴涂并渗透到约0.72cm2面积的前体支架中,如先前报道的那样56℃退火18 h;
3.制备的器件在110℃热板上预热1 min,不同浓度的HDI CB溶液,30 uL滴加到加热的器件上,110℃干燥1 min。
文章信息
Ma, Y., Liu, J., Chen, X. et al. Enhancing hole-conductor-free, printable mesoscopic perovskite solar cells through post-fabrication treatment via electrophilic reaction. Nat Energy (2025). https://doi.org/10.1038/s41560-025-01823-8
DOI:10.1038/s41560-025-01823-8
索比光伏网 https://news.solarbe.com/202508/14/50006073.html

