近日,华电国际发布重大重组方案。
目前已收到中国证监会同意注册的批复,其中包括同意公司向中国华电发行6.79亿股股份购买相关资产,以及发行股份募集配套资金不超过34.28亿元的注册申请。
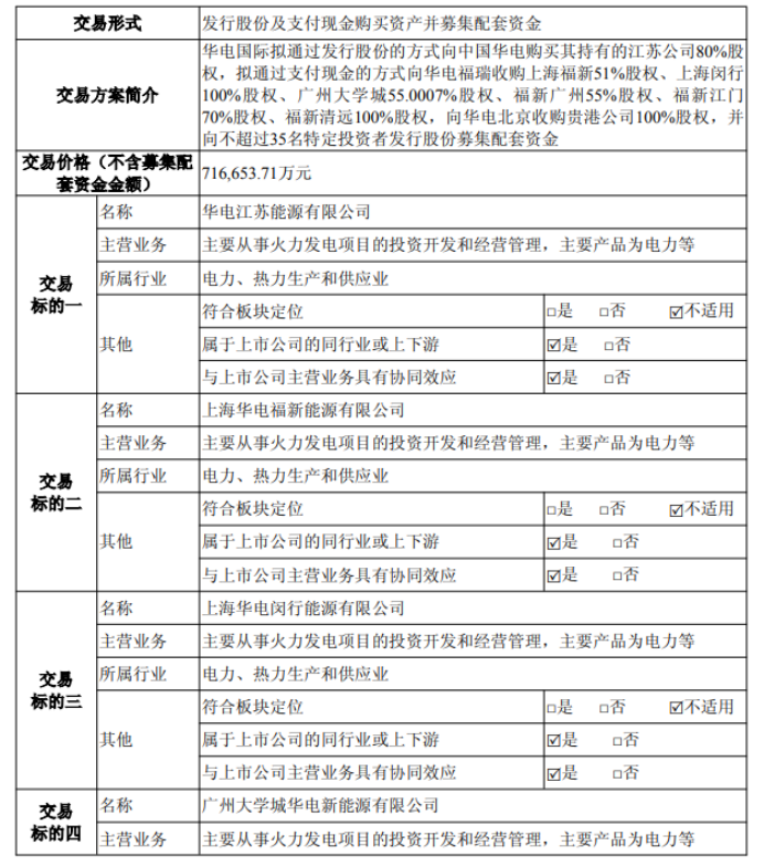
华电国际拟通过发行股份的方式向中国华电购买其持有的江苏公司80%股权,拟通过支付现金的方式向华电福瑞收购上海福新51%股权、上海闵行100%股权、广州大学城55.0007%股权、福新广州55%股权、福新江门70%股权、福新清远100%股权,向华电北京收购贵港公司100%股权,并向不超过35名特定投资者发行股份募集配套资金。
本次交易价格(不含募集配套资金金额)71.665亿元,募集配套资金金额34.28亿元。
公告称,本次拟注入标的资产合计在运装机规模约为1606万千瓦,占华电国际2024年末的装机比例为26.85%,交易完成后,将显著提高华电国际控股装机规模至约7,588万千瓦,进一步提升华电国际在电力领域的市场竞争力和品牌影响力。通过将优质火电资产注入华电国际,可以充分借助资本市场价值发现机制打造中国华电旗舰常规能源上市公司,助力发挥火电在电网安全稳定运行及能源保供的重要作用,从而更好地服务国家能源安全战略。
本次交易完成后,标的资产纳入华电国际财务报表合并范围,将提升华电国际的资产规模、营业收入和净利润水平,有助于华电国际进一步完善境内常规能源资产布局范围、拓宽收入来源,分散整体经营风险。本次交易是华电国际提高上市公司资产质量、增强可持续发展能力的积极举措,通过本次重组将进一步扩大公司业务优势和资产范围,切实提高华电国际的竞争力,提升资本市场投资价值,为全体股东创造收益。
公告还表示,标的公司的主营业务为火力发电,燃料成本是火电企业主要的营业成本。由于燃料价格的变动可能无法完全传递至下游用电客户,因此煤炭、天然气价格的波动将直接影响标的公司的盈利水平。若未来出现煤炭、天然气价格大幅上涨的极端行情,可能导致标的公司采购原材料成本增加,将对标的公司经营业绩产生不利影响。
▶ 重组方案概况如下:


标的资产评估情况如下:

募集配套资金概况:

索比光伏网 https://news.solarbe.com/202505/20/389326.html

