可再生能源就地消纳利用。综合考虑网源协调、市场消纳等条件,深入实施光伏扶贫工程,大力推进光伏治沙、沉陷区光伏治理“领跑者”基地建设,积极推动可再生能源供暖、风电制氢等示范工程建设。积极发展分布式可再生能源,鼓励和支持利用固定建筑物房顶、墙面及附属场所、蔬菜大棚建设光伏发电项目,因地制宜推动可再生能源集中式与分布式并举的发展格局。积极落实可再生能源保障性收购机制,引导可再生能源优先发电。有序推进可再生能源交易工作,扩大参与直接交易和多边交易的市场规模。推进完善可再生能源消纳市场机制,通过市场化手段促进可再生能源消纳。“十三五”期间,力争新增新能源本地消纳装机850万千瓦左右,其中风电300万千瓦,太阳能发电550万千瓦左右。
新能源外送基地建设。优化配电网、汇集站规划和建设,加强风能、太阳能等新能源汇集能力和效率,着力打造阿拉善(乌海、巴彦淖尔)、包头北(巴彦淖尔)、鄂尔多斯(巴彦淖尔、乌海、阿拉善)、乌兰察布(呼和浩特)、锡林郭勒、赤峰、通辽、呼伦贝尔(兴安)等8个新能源基地。重点依托锡盟-山东、锡盟-江苏、上海庙-山东、蒙西-天津南、扎鲁特-山东青州等电力外送通道,加快推进通道配套外送新能源项目建设,积极推动赤峰、蒙西(乌兰察布、包头、阿拉善等)清洁能源外送基地开展前期工作。“十三五”期间,力争新增新能源外送装机2300万千瓦左右,其中风电1800万千瓦,太阳能发电500万千瓦左右。
原文如下:内政办发〔2017〕115号
前言
能源是经济可持续发展的基本保障,关系国计民生和社会安全。内蒙古自治区位于祖国北部边疆,煤炭、风能、太阳能、天然气等能源资源富集,发展潜力巨大。《国务院关于进一步促进内蒙古经济社会又好又快发展的若干意见》(国发〔2011〕21号),明确定位内蒙古为国家重要的能源基地和战略资源支撑基地。“十三五”时期是全面建成小康社会的决胜阶段,也是全面深化改革的攻坚期,要贯彻落实“四个革命、一个合作”的能源工作总要求和“节约、清洁、安全”的能源发展战略方针,坚持创新、协调、绿色、开放、共享的发展理念,加快构建清洁低碳、安全高效的现代能源体系,有效保障国家能源安全,促进自治区经济社会可持续发展。本规划根据《能源发展“十三五”规划》、《内蒙古自治区国民经济和社会发展第十三个五年规划纲要》编制,综合煤炭、电力、可再生能源、煤制燃料等各行业专项规划,主要阐明全区能源发展的指导思想、基本原则、发展目标、重点任务和政策措施,是“十三五”时期自治区能源发展的总体蓝图和行动纲领。
第一章发展基础第一节发展回顾
“十二五”时期,自治区能源保持快速发展,供应保障能力进一步增强,能源结构持续优化,技术装备水平不断提高,能源基础设施支撑能力更加坚实,作为国家重要能源基地的战略地位更加突出,对保障国家能源安全、促进自治区经济社会持续健康发展作出了重要贡献。
能源战略地位更加突出。“十二五”期间,全区累计生产煤炭49.2亿吨,居全国第一位。累计外运煤炭突破30亿吨,占全国跨省煤炭净调出量的40%以上,为我国调出煤炭第一大省区。已建成11条500千伏外送电通道,外送电能力2600万千瓦。2015年外送电量1396亿千瓦时,位居全国第一,占全国跨省送电量的17%。累计外送天然气1100亿立方米以上,占“十二五”期间全国天然气消费总量的13%。
能源生产消费平稳增长。“十二五”期间,全区一次能源生产总量由2010年4.97亿吨标准煤增加到2015年5.63亿吨标准煤,年均增长2.5%。原煤产量由2010年7.87亿吨增加到2015年9.1亿吨,年均增长2.9%,居全国第二位。发电量由2010年2600亿千瓦时增长到2015年3920亿千瓦时,年均增长8.6%,跃居全国第二位。能源消费总量由2010年1.68亿吨标准煤增加到2015年1.89亿吨标准煤,年均增长2.4%。煤炭消费量由2010年2.7亿吨增加到2015年3.65亿吨,年均增长6.2%。全社会用电量由2010年1537亿千瓦时增长到2015年2543亿千瓦时,年均增长10.6%,居全国第七位。
能源供应能力大幅提升。截至2015年底,全区煤炭总产能11.5亿吨,已建成蒙东、神东(东胜)两个国家大型煤炭基地,千万吨级以上矿区产能达到6.3亿吨。电力装机总容量10391万千瓦,占全国的6.9%,居全国首位。其中,火电装机7260万千瓦,居全国第四;风电并网规模2425万千瓦,居全国第一,约占全国的20%;太阳能发电装机469万千瓦,居全国第四,约占全国的10.9%。建成煤制油产能124万吨、煤制气产能17.3亿立方米,分别占全国的52%和56%。
能源结构不断优化。“十二五”期间,全区能源结构由传统化石能源为主逐步向化石能源和非化石能源并重转变,能源发展呈现出多元化、低碳化的特征。天然气和非化石能源在一次能源生产总量中的比重分别提高至2015年的6.9%和2.9%,较2010年分别提高1.5个和1.2个百分点;煤炭在一次能源生产总量中的比重降低至2015年的90%以下,较2010年下降2.6个百分点;非化石能源装机比重由2010年的16.4%提高至30.1%;非化石能源消费比重提高至8.5%,“十二五”期间累计提高3.6个百分点。
能源基础设施持续完善。截至2015年底,蒙西地区初步形成“三横四纵”500千伏主干网架结构,蒙东地区500千伏电网初步建设。已建成500千伏变电站28座,500千伏变电容量4830万千伏安,500千伏线路7576公里。油气管网建设加快推进,已建成油气长输管道29条,管道总里程7936公里,区内里程5089公里。其中,输气管道23条,区内管道里程3514公里,年输气能力387亿立方米;原油管道4条,区内管道里程1094公里,年输油能力2205万吨;成品油管道2条,区内管道里程481公里,年输油能力391万吨。
能源装备水平不断提升。截至2015年底,全区已建成2个亿吨级、5个五千万吨级现代化煤炭矿区,30万吨以下矿井全部淘汰退出市场。煤矿平均单井产能196万吨、采煤机械化程度95%以上、资源回采率65%以上,均高于全国平均水平。2015年煤矿百万吨死亡率0.013,为全国最低。火电单机30万千瓦以上机组占火电装机容量的76%,单机60万千瓦以上机组占40%,新增煤电机组均为30万千瓦及以上超临界、超超临界发电机组。率先开展国家新型煤化工五大示范项目建设,能源装备技术水平处于同行领先。
用能水平持续改善。2015年全区单位GDP能耗下降4%,“十二五”期间累计下降18.8%;居民生活人均用电量约为510千瓦时,是2010年的1.6倍。煤电供电标准煤耗由2010年的345克/千瓦时下降到2015年的337克/千瓦时。“十二五”期间新增脱硫脱硝机组容量3100万千瓦,电厂综合脱硫效率由78%提高到85%,在5年净增煤电装机1979万千瓦的情况下,电力行业二氧化硫排放量累计削减2.67万吨。深入推进天然气惠民工程,全区使用天然气人口达到655万人,占全区城镇人口的43%。扎实开展农网改造升级和无电地区电力建设电网延伸工程,“十二五”期间累积投入资金8.6亿元,基本解决无电人口用电问题。
能源体制改革扎实推进。蒙西电网在全国率先建立电力多边交易市场,截止2015年底用户成员已达393家,累计完成交易电量1333亿千瓦时。蒙东地区大用户直供电交易有序开展,截止2015年底28家电力用户和21家发电企业参与交易,累计完成交易电量117亿千瓦时。霍林河循环经济微电网示范工程稳定运行,初步形成集煤(风、光)-电-铝-铝产品一体化产业链,棋盘井混合所有制局域电网改革试点积极推进。蒙西电网输配电价改革试点启动实施,已完成城乡用电“同网同价”;包头国家级生态铝业园配售电改革试点积极推进。组建了内蒙古油气投资股份有限公司,搭建了自治区政府在油气领域投融资的主要平台。
能源对外合作不断加深。甘其毛都、策克、满洲里、二连浩特等口岸的贸易量持续增加,煤炭进口量达到2000万吨左右。跨国送电电压等级实现重大突破,已形成2回220千伏输电线路向蒙古国送电,供电能力超过25万千瓦,年送电量达到11亿千瓦时。

第二节发展形势
近年来,国际国内能源结构调整步伐加快,应对气候变化行动不断加速,能源生产总体过剩,能源结构低碳化、生产智能化、消费信息化、供需多极化特征较为明显。
从国际看,世界经济增长乏力,全球应对气候变化行动加速,国家间技术竞争日益激烈,世界能源格局深度调整,能源发展主要呈现四个特征:一是能源供需持续宽松,能源需求增长减速。二是能源结构低碳化,可再生能源迅速增长。三是能源生产利用智能化,互联网、大数据、云计算等信息技术与能源产业深度融合,分布式能源、智能电网、新能源汽车步入产业化发展阶段,“人人消费能源、人人生产能源”的新态势逐步形成。四是能源供需格局多极化,正在形成中东、中亚-俄罗斯、非洲、美洲多极发展的新格局。
从国内看,全国经济进入新常态、资源环境制约不断强化,能源发展新常态特征较为明显:一是能源消费增长减速换档。2001-2010年我国能源消费年均增长9.4%,2011-2014年平均增长4.3%,2015年仅增长0.9%,“十三五”预计年均增长3%左右。特别是电力消费增速明显放缓,2011-2014年平均增长7.7%,2015年仅增长0.5%,预计“十三五”期间华北、华东、华中等重点负荷地区用电需求仍将保持低速增长。二是能源结构优化步伐加快。当前,全国煤炭产能达60亿吨左右,煤炭产能过剩矛盾加剧,炼油产能过剩1亿吨以上,弃风、弃水、弃光问题凸显,电力过剩逐步显现。“十三五”期间,国家将加大供给侧结构性改革力度,改造提升传统动能,加快培育新动能,油气替代煤炭、非化石能源替代化石能源步伐加快,煤炭消费比重将进一步下降,天然气和可再生能源消费将加快增长。三是能源发展动力开始转换。绿色生产生活方式加快推进,将大幅度提高能源资源开发利用效率,正在从高耗能产业向新兴产业、服务业和生活用能转变,分布式能源、智能电网、新能源汽车等新业态、新产业加快发展。
从区内看,受国际国内发展形势影响,全区能源发展的不确定因素和挑战增多,同时全区能源发展仍然存在自主创新能力不足、资源综合利用水平不高、煤炭就地转化率较低、新能源消纳困难等问题,需要在未来一个时期认真研究加以解决。但随着国家“一带一路”建设、京津冀协同发展、长江经济带建设和西部大开发、新一轮东北等战略的深入实施,自治区得天独厚的资源禀赋、区位优势将得以更加凸显,能源发展的利好因素也在不断增多。全区电力体制改革将推向深入,电力市场活力将有效释放;锡盟-山东、锡盟-江苏、蒙西-天津南、上海庙-山东、扎鲁特-山东青州等5条特高压电力外送通道陆续建成投运并发挥效用。一批煤制燃料项目列入国家规划并将陆续核准开工建设,一批煤炭先进产能将得到有序释放,光伏“领跑者”基地、光伏扶贫项目“十三五”期间将陆续投产发挥效用,这些都将带动全区能源持续健康发展。
第二章总体要求第一节指导思想
全面贯彻习近平总书记系列重要讲话和考察内蒙古重要讲话精神,按照“五位一体”总体布局和“四个全面”战略布局,坚持创新、协调、绿色、开放、共享五大发展理念,以供给侧结构性改革为主线,深入推进能源“四个革命、一个合作”战略思想,认真落实自治区第十次党代会精神,协同推进新型工业化、信息化、城镇化、农牧业现代化和绿色化,严守发展、生态、民生三条底线,着力调结构、补短板、提品质、增效益,建立安全稳定能源供应体系,加快能源网络体系建设,培育能源生产消费模式新业态,提升能源普遍服务水平,全面构建清洁低碳、安全高效现代能源体系,增强能源对全区经济社会发展的支撑和引领作用,努力建设国家重要能源基地和国家能源革命示范区。
第二节基本原则
坚持能源发展与环境保护并重。坚守生态底线,遵循主体功能区划,综合考虑能源资源禀赋、环境容量、生态安全、经济性等因素,按照规模化、大型化、一体化、园区化、集约化发展模式,科学安排和优化重大能源生产力布局,在保护中发展、在发展中保护,实现能源发展与生态环境保护双赢,促进绿色化发展。
坚持调整存量与优化增量并重。坚守发展底线,加快淘汰能源行业落后产能,推进传统产业升级改造,提高能源开发利用效率。鼓励煤电、煤电铝、煤化一体化发展,科学引导煤炭生产企业与转化企业联合重组,不断提高产业集中度和综合竞争力。调整优化能源结构,大力发展可再生能源,加强能源清洁高效综合利用,推进传统能源与可再生能源互补集成优化,形成非化石能源与高效清洁利用化石能源并举、多能协同供应的发展模式。
坚持技术创新与体制改革并重。依托重大工程推进能源技术创新,积极培育能源发展新动能。加快推进能源重点领域和关键环节改革,充分发挥市场配置资源的决定性作用和更好发挥政府作用,创新能源体制改革,推进能源市场化建设,形成有利于能源发展的政策环境和市场环境,激发市场活力,释放制度红利。
坚持两个市场与两种资源并重。主动融入国家“一带一路”发展战略,深化与俄蒙互利务实合作,加强与京津冀、东三省、环渤海、长三角、珠三角等区域合作,推进能源基础设施互联互通,积极引进境外资源落地加工和国内大型企业投资兴业,积极主动加强能源产品受端市场的落实,不断拓展能源发展新空间,构建对内对外能源发展新格局。
坚持补齐短板与改善民生并重。坚守民生底线,加强能源网络体系建设,增强公共服务供给能力。开展配电网和农村电网改造升级,推进能源扶贫工程,加快气化内蒙古进程,进一步扩大能源产品服务的覆盖面。推进能源基础设施和公共服务均等化,始终把服务民生、惠及民众作为能源发展的重要内容,使各族人民广泛参与发展过程,共享发展成果,促进社会和谐和民族团结。
第三节发展目标
综合分析“十三五”时期能源发展趋势,按照自治区“十三五”规划纲要总体要求,统筹考虑安全、资源、环境、技术、经济等因素,“十三五”自治区能源发展的主要目标是:
——能源生产供应。保持能源生产供应稳步增长,全区一次能源生产总量达到7亿吨标准煤左右。原煤产量控制在11.5亿吨左右,原油产量达到210万吨,天然气(含非常规天然气)产量达到300亿立方米以上,非化石能源生产量达到3300万吨标准煤。电力装机容量达到1.65亿千瓦左右,其中火电1亿千瓦、风电4500万千瓦、光伏1500万千瓦左右。
——能源消费。合理控制能源消费总量,全区能源消费总量控制在2.25亿吨标准煤左右。煤炭消费量5.5亿吨左右,石油消费量1200万吨左右,天然气消费量80亿立方米左右,非化石能源消费量2500万吨标准煤左右。全社会用电量达到3480亿千瓦时左右。
——能源结构。进一步提高非化石能源装机和消费比重,非化石能源装机比重达到38%左右,非化石能源消费比重达到国家要求。天然气消费比重提高到4%左右,煤炭消费比重降低到79%左右。煤炭终端消费比重下降到16%左右,电煤占煤炭消费比重提高到55%左右。
——能源效率。能源利用效率大幅提高,单位地区生产总值能耗降低率达到国家要求。燃煤电厂煤耗进一步降低,力争2020年全区平均供电标准煤耗降低到325克/千瓦时。
——能源环境。单位地区生产总值二氧化碳排放降低率达到国家要求。燃煤电厂污染物排放显著降低,新建机组和具备改造条件的机组实现超低排放。
——用能水平。推进城乡居民用电和用能服务均等化,促进能源军民深度融合发展,提高能源普遍服务水平,居民生活人均用电量力争提高到800千瓦时左右。加快推进气化内蒙古进程,力争60%左右的旗县通管道天然气(煤制气)。

第三章多能并举构建安全稳定能源供应体系第一节科学开发煤炭资源
稳步推进煤炭生产基地建设。统筹安排煤炭总量和布局,依托胜利、五间房、白音华、准格尔、东胜、上海庙、伊敏、宝日希勒等大型整装煤田,按照国家总体能源战略部署,重点围绕保障煤电、现代煤化工等主要耗煤项目用煤需求,推动鄂尔多斯、锡林郭勒、呼伦贝尔三大煤炭生产基地建设,力争到2020年原煤产量控制在11.5亿吨左右。“十三五”期间,建成投产煤矿项目35项,总规模2.5亿吨左右。续建煤矿项目19项,总规模1.4亿吨左右,其中鄂尔多斯1.2亿吨、呼伦贝尔2000万吨左右。围绕煤电和煤化工基地配套用煤项目,拟新开工并建成煤矿项目16项,总规模1.2亿吨左右,其中鄂尔多斯新增产能6500万吨、锡林郭勒新增产能4500万吨、通辽新增产能600万吨左右。
积极优化调整煤炭产能结构。充分发挥市场机制作用和政府引导作用,通过减量置换、资源整合、优化升级等法治化和市场化手段,有序引导退出相对落后产能,科学释放先进产能、增加优质产能,加大优质煤炭资源的高效开发利用,适度控制煤化程度较低煤炭的开发强度和规模。鼓励煤炭企业兼并重组,培育一批千万吨级大型煤炭企业,促进组织结构、技术结构、产品结构优化,进一步提高产业集中度和总体生产力水平。大力推进煤炭高效安全绿色开采。以建设大型现代化煤矿为重点,全面提升生产技术水平和安全保障能力,到2020年煤矿基本实现机械化采煤,大型井工煤矿数字化矿山达标率不低于60%,千万吨级以上露天煤矿全部达到数字化矿山标准。进一步提高原煤洗选率,力争原煤入选率达到80%以上。进一步完善安全生产常态化监管机制,加强违法违规生产建设煤矿治理,强化煤矿重大灾害和职业病防治,实施瓦斯治理、水害防治、应急避难援助等重大安全工程,煤矿百万吨死亡率低于0.01。加强矿区生态环境治理与恢复,积极开展煤炭绿色开采与生态矿山建设试点示范,促进资源开发与环境保护协调发展。
第二节有序发展煤电
稳步推进煤电基地建设。综合考虑国家能源发展战略、受端电力市场需求等因素,合理安排煤电基地建设时序。重点围绕鄂尔多斯、锡林郭勒、呼伦贝尔三个以电力外送为主的大型煤电基地,积极推进高参数、大容量先进燃煤发电机组建设,新建燃煤发电项目原则上采用60万千瓦及以上超超临界机组。鄂尔多斯煤电基地重点推进上海庙-山东、蒙西-天津南等输电通道配套煤电建设;锡林郭勒煤电基地重点推进锡盟-山东、锡盟-江苏等输电通道配套煤电建设;呼伦贝尔煤电基地积极启动呼伦贝尔外送输电通道配套煤电建设。
科学布局自用煤电项目。统筹考虑区内电力电量平衡,结合煤电规划建设风险预警、资源和环境支撑条件等因素,有序推进自用煤电项目建设。重点规划建设符合国家产业政策、发挥自治区产业优势、推动地方经济增长的能源资源密集型产业配套电源项目。积极推进背压式机组等热电联产项目建设,满足北方寒冷地区不断增加的集中供热需求。推进准格尔等地区高铝煤炭资源实现就地综合利用,构建煤-电-灰-铝-深加工及相关副产品一体化产业链。
积极推进煤电升级改造。推进现役煤电机组超低排放和节能改造,积极采用先进成熟适用节能改造技术,力争全区有条件的现役30万千瓦及以上燃煤发电机组实施超低排放改造。落实国家煤电行业淘汰落后产能、“上大压小”等政策,加大电力行业淘汰落后产能力度,逐步淘汰服役年限长,不符合能效、环保、安全、质量等要求的火电机组。优先淘汰30万千瓦以下运行满20年的纯凝机组和运行满25年的抽凝热电机组;对有供热需求的单机容量20万千瓦及以下纯凝机组重点实施供热改造,除电网末端支撑电源外,逐步淘汰大电网覆盖范围内单机容量20万千瓦及以下设计寿命期满和不具备实施供热改造的常规燃煤火电机组;逐步淘汰大电网覆盖范围内单机容量5万千瓦及以下的纯凝火电机组。
第三节大力发展可再生能源加强可再生能源就地消纳利用。综合考虑网源协调、市场消纳等条件,深入实施光伏扶贫工程,大力推进光伏治沙、沉陷区光伏治理“领跑者”基地建设,积极推动可再生能源供暖、风电制氢等示范工程建设。积极发展分布式可再生能源,鼓励和支持利用固定建筑物房顶、墙面及附属场所、蔬菜大棚建设光伏发电项目,因地制宜推动可再生能源集中式与分布式并举的发展格局。积极落实可再生能源保障性收购机制,引导可再生能源优先发电。有序推进可再生能源交易工作,扩大参与直接交易和多边交易的市场规模。推进完善可再生能源消纳市场机制,通过市场化手段促进可再生能源消纳。“十三五”期间,力争新增新能源本地消纳装机850万千瓦左右,其中风电300万千瓦,太阳能发电550万千瓦左右。
加快新能源外送基地建设。优化配电网、汇集站规划和建设,加强风能、太阳能等新能源汇集能力和效率,着力打造阿拉善(乌海、巴彦淖尔)、包头北(巴彦淖尔)、鄂尔多斯(巴彦淖尔、乌海、阿拉善)、乌兰察布(呼和浩特)、锡林郭勒、赤峰、通辽、呼伦贝尔(兴安)等8个新能源基地。重点依托锡盟-山东、锡盟-江苏、上海庙-山东、蒙西-天津南、扎鲁特-山东青州等电力外送通道,加快推进通道配套外送新能源项目建设,积极推动赤峰、蒙西(乌兰察布、包头、阿拉善等)清洁能源外送基地开展前期工作。“十三五”期间,力争新增新能源外送装机2300万千瓦左右,其中风电1800万千瓦,太阳能发电500万千瓦左右。
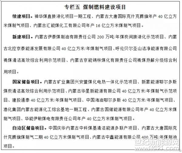
第四节稳步发展煤制燃料
推进煤制燃料升级示范。在现有煤制燃料示范项目的基础上,按照节水、环保、高效的原则,重点在水煤组合条件较好的地区,根据煤炭资源赋存、水资源和生态环境承载能力,按照项目前期工作和建设条件成熟程度,逐步推进煤制油、煤制气等煤制燃料产业高标准、高水平升级示范。“十三五”期间,力争新开工煤制油规模300万吨左右、煤制气规模120亿立方米左右。
积极发展煤基多联产。鼓励煤-化-电-热一体化发展,推进煤制燃料与发电、其他煤炭深加工等产业集成耦合发展,促进生产柔性化、产品多元化,提升煤炭深加工产业抵御市场风险能力。推进煤炭分质分级梯级利用,鼓励开展百万吨级原料煤中低温干馏制气、制油为主要产品路线的大规模煤炭分质利用,提升煤炭深加工技术水平和能源转化效率,逐步实现“分质分级、能化结合、集成联产”的新型煤炭深加工方式。
第五节加大油气资源勘探开发稳步推进油气开发基地建设。加快重点区域油气勘探开发进度,稳步提高油气产能和综合开发水平。重点加大鄂尔多斯地区苏里格气田、大牛地气田、东胜气田天然气勘探开发力度,加强巴彦浩特盆地、乌拉特中旗川井盆地、鄂尔多斯盆地等油田和页岩油的勘探开发,稳定海拉尔油田、二连油田、科尔沁油田产能,不断夯实资源基础,保障石油天然气实现稳产增产。
加强煤层气、页岩气勘探开发利用。加大非常规油气资源的勘探开发,重点在鄂尔多斯、乌海和阿拉善地区推进煤层气勘探开发试验示范,到2020年完成主要矿区煤层气地面勘探工作,新增煤层气勘探量250-300亿立方米,选择3-4个重点地区实现煤层气商业化,力争煤层气(含煤矿瓦斯)产量达到4亿立方米,瓦斯气发电装机达到3万千瓦。以鄂尔多斯盆地、二连盆地及其周缘为有利目标区,积极探索页岩气规模化商业生产模式。
第四章绿色低碳推进清洁高效能源系统建设
第一节推进能源清洁高效综合利用
提高资源综合利用水平。加强煤炭高效转化和清洁利用,提高煤炭分质分级利用水平,力争到2020年煤炭就地转化率提高至45%以上。加大低热值煤、煤矿瓦斯、矿井水等资源化利用力度,力争到2020年煤矸石、煤泥基本实现综合利用,煤矿瓦斯抽采利用率达到60%以上,矿井水综合利用率达到90%以上。推进煤电用循环经济示范园区建设,促进煤电与化工、有色等特色优势产业融合循环发展,构建循环经济产业链。加强余热、余压以及工业副产品、生活垃圾等能源资源回收和综合利用。
积极推进节能减排降耗。实施能效“领跑者”制度,通过树立标杆、政策激励、提高标准,不断提升全区高耗能行业、公共机构、终端用能产品能效水平。推行能效标识和节能低碳产品认证,扩大实施能效标识和节能认证产品范围。推进煤电行业节能减排升级改造,力争到2020年新建机组和具备改造条件的机组实现超低排放,煤电平均供电标准煤耗降低到325克/千瓦时,其中现役机组改造后供电标准煤耗低于332克/千瓦时,新建机组供电标准煤耗低于315克/千瓦时。加强工业、建筑、交通等重点领域节能减排,倡导形成绿色低碳生活方式和社会风尚,推动绿色能源和清洁能源示范区建设。积极推行合同能源管理、综合节能服务等新型商业模式,建立碳排放权、节能量和排污权交易制度,通过市场化机制促进节能降耗。
第二节推进智慧能源建设
推动能源互联网发展。加强互联网与能源产业深度融合,推动能源互联网基础设施建设,建设能源生产消费智能化体系。积极推进智能电站、矿山、油气田建设,支持开展智能家居、智能小区、智能工厂、智能城市建设。鼓励开展基于电动汽车、灵活性资源、智慧用能、绿色能源灵活交易、行业融合等能源互联网试点示范,在以含电、气、冷、热等多种能源需求的经济开发区或工业园区、城市等建设能源互联网综合示范区。
加强多能互补集成优化。加强终端供能系统统筹规划和一体化建设,因地制宜实施传统能源与新能源的协同开发利用,优化布局电力、燃气、热力、供冷等基础设施,积极推广天然气热电冷三联供、分布式可再生能源发电、地热能供暖制冷等供能模式,推进热、电、冷、气等多种能源生产耦合集成和互补利用。充分利用大型综合能源基地风能、太阳能、煤炭、天然气等资源组合优势,推进风光火储多能互补系统一体化运行示范。提升电力系统运行效率。科学实施煤电灵活性提升工程,优先提升30万千瓦级煤电机组深度调峰能力,通过实施热电机组“热电解耦”运行、提高纯凝机组调峰能力等,提升部分机组运行灵活性。积极发展智能电网,推进微电网、大容量储能等工程示范应用,适度发展抽水蓄能电站,提高风电、光伏发电等间歇性可再生能源的消纳能力。加强电力需求侧管理,适应分布式能源、电动汽车等多元化接入需求,推动电力供需互动用电系统建设。
第三节合理优化用能方式
提高清洁低碳能源消费比重。合理控制能源消费总量和煤炭消费,实施煤炭消费替代工程,有序推进煤改气、煤改电等,进一步降低煤炭消费比重。加快气化内蒙古步伐,优化天然气使用方式,新增天然气消费优先用于居民生活、天然气汽车和替代燃煤。积极发展分布式可再生能源,加强非化石能源就地消纳利用,进一步提高非化石能源消费比重。
实施电能替代工程。重点在居民采暖、生产制造、交通运输、电力供应与消费等领域,以分布式应用为主,大力推广热泵、电采暖、电锅炉(窑炉)、电驱动皮带传输、电动汽车、油机改电等电能替代。支持电能替代用户与各类发电企业开展电力直接交易,降低电能替代用电成本。
推进成品油质量升级。加快清洁油品生产供应,2017年1月1日起,全区全面供应符合国五标准的车用汽油(含E10乙醇汽油)、车用柴油(含B5生物柴油),同时停止销售低于国五标准车用汽、柴油;2017年7月1日起,全区全面供应国四标准普通柴油,同时停止销售低于国四标准普通柴油;2018年1月1日起,全区供应与国五标准车用柴油相同硫含量的普通柴油,停止销售低于国五标准普通柴油。加强炼厂成品油质量升级改造,深入开展成品油质量升级专项监管。科学引导能源消费。完善能源价格形成机制,推进电、气等能源价格联动,推进实施分时电价政策和差别化电(气)价政策。鼓励电力、天然气用户错峰、避峰用能,引导供应侧和需求侧积极参与电力、天然气调峰,提升需求侧节能和用户响应能力。推进输配电价改革,扩大自治区电力资源和电价成本优势。
第五章明确定位加强能源基础设施建设
第一节推进电力外送通道建设
结合全国电力供需整体形势、电源基地开发进度等因素,坚持适度超前的原则,采用大容量、远距离、高效率的特高压先进输电技术,加快电力外送通道及配套接网工程建设,进一步提高电力外送规模。“十三五”期间,建成锡盟-山东、锡盟-江苏、上海庙-山东、蒙西-天津南、扎鲁特-山东青州等特高压外送电通道。争取开工建设蒙西-晋中、胜利-锡盟、赤峰(元宝山)等外送输电工程。结合受端市场情况,积极推进呼伦贝尔、蒙西(乌兰察布、包头、阿拉善等)、赤峰-京津冀等电力外送通道论证。力争到2020年电力外送形成“两交三直”特高压、多条超高压外送通道格局。

第二节加强区内主网架建设
蒙西地区尽快形成完整坚强的“四横五纵”500千伏主网架,500千伏变电站布点覆盖大中城市和重点工业园区,各供电区之间形成东西、南北方向多回路强联系。结合外送和本地负荷发展需要,充分发挥蒙西电网500千伏网架的输电能力,积极推进蒙西电网与华北主网异步联网。计划新建500千伏变电站23座,新增变电容量5115万千伏安,新增500千伏线路3340公里。
蒙东地区尽快通过一个贯穿南北的交流输电通道,将呼伦贝尔、兴安、通辽和赤峰主网架连成一体。围绕扎鲁特换流站建设,逐步形成覆盖蒙东4盟市较为坚强可靠500千伏主网架。计划新建500千伏变电站9座,新增变电容量1305万千伏安,新增500千伏线路8960公里。

全区220千伏电网实现合理分区,逐步解开电磁环网,按照双环网、双链式等简单、标准的接线方式对分区内网架结构进行优化。重点城市形成220千伏环网供电,重要变电站满足“N-1-1”要求,工业园区基本实现由220千伏变电站供电,边远地区逐步由220千伏电网覆盖,实现自治区全部旗县均由220千伏变电站供电。全区计划新建220千伏变电站127座,新增变电容量5079万千伏安,新增220千伏线路17526公里。
第三节推进油气长输管道建设
统筹考虑自治区石油天然气资源以及煤制燃料项目建设情况,进一步完善油气管网,提高油气供应保障能力。“十三五”期间,建成陕京四线、中俄东线、建平-赤峰、呼和浩特-张家口-延庆输气管道(内蒙古段)、包头-临河、大路-和林格尔、察右前旗-丰镇输气管道和中俄原油管道二线等项目。根据市场发展及油气源项目建设情况,适时推进讷河-阿荣旗、张家口至锡林浩特、乌兰察布-二连浩特、乌兰察布-桑根达来-锡林浩特、桑根达来-克什克腾旗、中俄西线、杭锦旗-银川天然气管道、呼伦贝尔-齐齐哈尔-哈尔滨煤制气、西气东输五线输气管道和蒙西、蒙东煤制油外输管道等项目的前期工作。“十三五”期间,力争新增输油能力1500万吨、输气能力657亿立方米左右。加大油气长输管道安全隐患排查和整改力度,持续开展油气长输管道安全大排查、大整治专项行动。加强储气设施建设,进一步提高天然气调峰和应急储气能力。


第四节完善优化煤运通道建设
不断完善铁路公路运输网络,全面提升煤炭物流服务能力和现代化水平,有效保障全区2020年6亿吨优质洁净煤炭外运需要。重点推进蒙西-华中煤运通道、多伦-丰宁复线、赤峰-叶柏寿铁路电气化、北京-通辽铁路电气化等出区铁路以及哈尔滨-满洲里铁路电气化、集宁-二连浩特铁路扩能、巴音花-满都拉、海拉尔-黑山头等口岸铁路建设,加强铁路专用线、集装站的规划与建设。积极推动大饭铺至龙口、敖勒召其至东道梁等公路建设,充分利用现有的G6、G7等国家高速公路网通道,不断加快运煤公路通道建设。进一步完善鄂尔多斯、锡林郭勒、呼伦贝尔三大煤炭生产基地集疏运系统,提高重点煤电煤化项目能源运输保障能力。
第六章创新驱动增强能源技术和装备制造能力
第一节加强能源技术创新体系建设
依托大型骨干能源企业、高校、科研院所等,支持建立重点实验室、工程中心等能源技术创新平台,加强能源技术创新基础研究和重大战略研究,推进能源领域专利创新、技术创新、标准创新。加大对能源技术创新的支持力度,研究设立能源科技创新投资基金支持能源科技示范工程建设。鼓励企业自主投入开展能源重大关键技术、装备和标准的研发攻关,构建以企业为主导、产学研合作的产业技术创新联盟。加强能源技术人才引进和培养,建立从研发、转化、生产到管理的人才培养体系。完善能源技术创新环境,建立健全能源技术创新成果转化、知识产权保护、标准化等机制。
第二节推动重大能源技术研发应用
加强煤炭安全绿色开采,重点研发井下采选充一体化、绿色高效充填开采、保水开采、煤与瓦斯共采技术,推进智能化工作面、煤炭地下气化、煤系共伴生资源综合开发利用等技术研发应用。加强煤炭分级分质转化技术创新,重点研究先进煤气化、大型煤炭热解、气化热解一体化、气化燃烧一体化等技术。开发清洁燃气、超清洁油品、重要化学品等煤基产品生产新工艺技术,研究高效催化剂体系和先进反应器。研究应用燃煤与生物质耦合发电关键技术,推进新型高效太阳能电池和高参数太阳能热发电技术、大型风电系统成套技术、先进储能技术、现代电网、能源互联网等技术研究和示范应用。推进高度节能节水技术应用研究,重点推动高效工业锅(窑)炉、烟气预降温、褐煤提水发电、煤化工废水“零排放”等技术研发应用。
第三节加快能源装备制造发展
依托能源重点工程建设,推动关键能源装备的技术攻关、试验示范和推广应用,实现制约性或瓶颈性装备和零部件批量化生产应用,促进能源装备自主创新和优化升级,基本形成能源装备自主设计、制造和成套能力。重点推进煤炭高效绿色开采、煤矿智能开采洗选、煤矿灾害防治和应急救援等关键装备技术攻关和试验示范,推广应用高效超超临界、先进循环流化床、整体煤气化联合循环发电(IGCC)等清洁高效燃煤发电技术装备,应用示范煤炭深加工大型煤气化、空分、合成装置及通用关键设备。推进大功率高温超导、直驱永磁同步风机、高效光伏电池、光伏逆变器及发电系统、光热发电设备生产制造,加强膜燃料电池、固体氧化物燃料电池等项目产业化示范,研究应用先进储能、特高压输变电、智能电网、能源互联网等先进技术。
第七章激发活力深化能源体制机制改革第一节推进行政管理制度改革
持续推进简政放权、放管结合、优化服务,进一步加大简政放权力度,简化能源项目审批程序,创新能源管理,加强服务能力建设。推进行政审批制度改革,完善自治区、盟市、旗县三级政务服务平台,建立行政审批目录清单制度,推行集中办理和网上审批,实行“阳光审批”。深化投资体制改革,进一步优化审批流程,实现“横向联通”、“纵向贯通”的企业投资项目在线审批监管。创新投资管理方式和投融资机制,鼓励和引导社会资本投资能源领域,积极推广政府和社会资本合作模式。
第二节深化能源体制改革
电力体制改革。积极稳妥推进电力体制改革综合试点工作,制定完善输配电价改革、电力交易机构组建、电力市场建设、发用电计划放开、售电侧改革等专项试点方案。进一步深化蒙西电网输配电价改革试点,争取开展特色工业园区电价改革试点。在蒙西电力多边交易、蒙东大用户电力直接交易试点的基础上,开展蒙西电力市场建设,探索电力现货市场建设。加快推动跨省跨区电力交易市场建设。稳步开展售电改革和增量配电业务改革试点,售电侧改革先行放开售电业务,增量配电业务实行试点先行。进一步发挥自治区煤炭、风、光资源丰富、电力生产成本低的优势。组建相对独立的电力交易机构,实现交易业务与电网业务分开,建设公开透明的电力交易平台。
油气体制改革。研究开展油气体制改革综合试点,有序推进石油勘查、开采、进口、加工准入制度改革。推动油气管道网运分开,促进油气管网设施公平开放,推进油气管道投资主体多元化。积极推进天然气价格改革,全面理顺天然气价格,合理制定和调整天然气管道运输价格和配气价格,积极推进大工业企业同供气企业协商实行可中断气价,降低企业用气成本,促进天然气行业健康发展。第八章互利共赢拓展能源领域合作
第一节推进能源资源开发和产能合作
深入落实国家“一带一路”、中蒙俄经济走廊建设重大战略决策,充分发挥自治区联通俄蒙的区位优势,巩固并扩大与俄蒙能源领域合作。鼓励和支持自治区企业走出去,参与俄蒙煤炭、油气等传统能源资源勘探开发合作,联合建设境外能源加工基地,积极探索推广“境外初加工+境内精深加工”的跨境加工模式。加强能源国际产能合作,推动自治区企业在蒙古国投资建设坑口电厂并参与电厂现代化改造,支持蒙古国发展煤炭深加工,鼓励有实力的企业赴俄蒙等国投资建设现代化煤矿、风能、光伏发电等项目,从而带动有竞争优势的能源技术装备出口。同时,加强与京津冀、东三省、环渤海、长三角、珠三角等区域能源产业合作,积极融入、借力发展。第二节加强跨境能源通道建设
跨境输电线路。继续加大向奥云陶勒盖、纳林苏海特和扎门乌德等主要城市、重点矿区和产业园区输电,启动建设一批500/220千伏变电站及供电线路,推进与蒙古国南部电网实现多点联网。完善自治区边境地区电网,支持参与蒙古国电网建设与改造。
跨境油气管道。推进中俄油气管道互联互通,重点协调加快中俄东线天然气管道、中俄原油二线等跨境油气管道建设,充分利用中俄东线天然气管道向蒙东地区供气。第九章惠民利民提升能源普遍服务水平
第一节全面实施配电网建设改造
加快现代配电网建设改造,推进装备标准化和电网智能化,增强电力安全可靠供应能力和供电优质高效服务水平。全区配电网计划新建、改造110(含66)千伏变电容量3076万千伏安,新增110(含66)千伏线路13138公里。到2020年,中心城市智能化建设和应用水平大幅提高,供电可靠率达到99.98%,用户年均停电时间不超过2小时,综合电压合格率达到99.97%,供电质量达到国际先进水平。城镇地区供电能力及供电安全水平显著提升,供电可靠率达到99.87%以上,用户年均停电时间不超过12小时,综合电压合格率达到99.55%。
第二节积极推动农村电网改造升级
加大新一轮农村电网改造升级工程实施力度,加快推进城乡电力服务均等化,提高电力普遍服务水平。积极争取提高农村电网中央投资补助标准,推进偏远农牧区风光互补新能源系统升级改造。重点实施小城镇(中心村)电网改造、机井通电工程、贫困地区农网改造升级、小康电示范县等建设,到2017年底前实施完成涉及360万人、3455个小城镇(中心村)电网改造以及5.35万眼机井通电工程。“十三五”期间,计划新增110(66)千伏变电容量2092万千伏安,线路10994公里;新增35千伏变电容量265万千伏安,线路7039公里;新增10千伏配变容量583万千伏安,新建及改造10千伏线路69044公里,0.4千伏线路59784公里,户表173.2万只。农村牧区供电可靠率达到99.8%,用户年均停电时间不超过18小时,综合电压合格率达到97.9%,户均配变容量达到2.41千伏安。
第三节稳步推进能源扶贫工程
加大贫困地区能源项目支持和资金投入力度,新建能源开发项目和输送通道,优先向革命老区、民族地区、边疆地区和连片特困地区布局。研究建立能源普遍服务补偿机制,完善能源资源开发收益分配政策,让更多的贫困地区和贫困群众从能源资源开发中收益。深入实施光伏扶贫工程,因地制宜推进规模适度集中式光伏电站建设,鼓励结合设施农牧业建设光伏扶贫电站,力争到2020年全区国贫和区贫旗县建设140万千瓦光伏扶贫工程,保障5.6万户建档立卡无劳动能力贫困户(包括残疾人)每年每户增收3000元以上,持续扶贫20年。第四节加快气化内蒙古进程围绕气化内蒙古战略目标,完善全区天然气管网建设,进一步扩大天然气使用范围和规模。统筹利用天然气、煤制气和进口天然气等多种气源,依托已建成和“十三五”期间建设的天然气干线管道,大力推进旗县支线管道建设,逐步实现规模较大城镇和工业园区利用管道供气,规模较小城镇和规模较大村庄利用LNG、CNG供气。力争到“十三五”末,全区60%左右的旗县通天然气(煤制气)管道。
第十章保障措施
第一节健全和完善能源政策
落实能源法律法规和标准规范。认真贯彻执行《电力法》、《可再生能源法》、《节约能源法》、《煤炭法》、《石油天然气管道保护法》等能源法律法规,探索建立健全符合自治区发展实际的能源法律法规,推进能源相关产品、技术、装备制造等标准体系建设。
建立健全能源产业政策。积极鼓励能源行业发展新技术、新产品、新业态、新商业模式,降低创业门槛,加强制度供给。严格技术标准和规范准入,加快退出或淘汰高载能能源产业和落后低端产能及工艺设备。明确市场禁止准入、限制准入的行业、领域、业务,负面清单以外的各类市场主体均可依法平等进入,推进落实市场主体自主权和有效激发市场活力。健全和完善能源行业信用体系,约束各类能源市场主体合法、合规从事生产、投资、流通、消费等经济活动,建立规范的市场经济秩序。
加大能源产业投资力度。鼓励多元化资本参与全区能源建设及发展能源装备产业。推广特许经营、投资补助等方式,带动社会资本参与建设。进一步扩大PPP项目实施规模,积极引进国有大型企业、民间资本参与自治区能源建设,投资能源装备产业。支持区内能源企业通过证券市场融资筹措能源建设和发展资金。采取投资补助、贷款贴息等多种方式,吸引投资者投资新能源开发项目和能源装备产业研发。组建融资平台,开展能源行业银企战略合作。
第二节增强能源发展保障能力
强化要素资源配置。提高水资源配置效率和使用效率,加快水权交易制度建设,有序开展水权转换,为新增项目提供可靠水源,推动水资源向高效率、高效益行业流转。利用政府性资金,拓宽市场融资规模,大规模实施节水改造、重点水库建设。进一步推进水价改革,形成节约用水政策体系。加强土地节约集约利用,积极盘活存量建设用地,加大工矿废弃地复垦利用和闲置土地的处置力度,鼓励合理使用未利用土地,严格执行项目建设用地标准及政策,实现土地资源的高效配置。
严格环境管理制度。严格执行固定资产投资项目节能评估和审查制度,遏制高耗能、高排放行业过快增长,从源头上控制能耗增量。建立完善新建项目能源消费等量或减量置换措施,进一步加大淘汰落后产能力度,着力削减能耗存量。积极探索排污权交易、碳排放权交易。
第三节加强能源发展监测与管理
建立能源发展监测预警机制。运用大数据、网络信息等技术,建立能源监测预警信息管理平台,跟踪监测全区及各盟市能源发展主要目标,及时分析、预警全区能源发展中的重大问题,并提出调控措施和政策建议。创新能源规划实施监管方式。坚持放管结合,建立高效透明的规划实施监管体系,强化事中、事后监管。强化监管重点,加强对规划指标落实情况的监管,严格审核和监审投资项目情况,提高监管效能。
第四节强化规划实施管理
明确规划实施责任。分解落实目标任务,确定实施主体和责任,保障规划顺利实施。约束性指标是各级政府应当履行的重要职责,必须科学分解落实到各盟市和有关部门。预期性目标主要依靠市场主体的自主行为实现,各级政府通过完善市场机制和利益导向机制,为完成规划预期性目标营造良好的政策环境、体制环境和法制环境。完善能源规划体系,强化各类能源专项规划的有机衔接,加强能源规划对产业布局和项目的调控和约束。实行规划与项目的联动,政府能源主管部门原则上不得核准未纳入规划的能源项目。建立规划动态滚动调整机制,根据能源发展中的新情况、新问题,适时合理调整规划重点建设项目或任务,以适应能源发展需求,提高规划的科学性和可操作性。
建立能源规划实施评估与考核机制。规划实施中期,由能源主管部门组织开展规划实施情况评估工作,必要时可每年或适时开展评估工作。建立评估奖惩机制,将能源规划实施评估结果纳入政府综合考核和绩效评价体系。调整属于自治区人民政府核准权限的能源项目,必须经过组织论证并经自治区人民政府同意,同时将论证和调整说明材料报国家能源局备案。调整属于国务院及有关部委核准权限的能源项目,必须经过组织论证,并将申请调整文件报国家能源局审批。
索比光伏网 https://news.solarbe.com/201708/15/134885.html

