一、全球储能市场规模
据中关村储能产业技术联盟(CNESA)项目库的不完全统计,2016年三季度,全球新增储能项目(含投运、在建、规划中项目)54个,装机规模共计1063.6MW,同比增长780%,环比今年二季度增长了51%。三季度新增项目主要分布在可再生能源并网和调频辅助服务领域,储能在这两个领域中的装机占比分别为46%和29%。

2016年三季度,全球新增投运储能项目11个,装机规模22.8MW,同比下降23%,环比今年二季度下降了72%。三季度新增投运项目主要分布在调频辅助服务领域,储能在该领域中的装机占比接近90%。

二、全球储能市场地域动态
2016年三季度,新增储能项目(含投运、在建、规划中项目)中,中国的装机规模最大,为587MW,占三季度新增装机总规模的55%,并且应用领域主要分布在可再生能源并网和分布式发电及微网领域,储能在这两个领域的装机占比分别为68%和32%。
新增投运项目中,美国的装机规模最大,为20.5MW,占三季度新增投运项目装机总规模的90%,项目几乎全部应用于调频辅助服务领域。

美国,加州依旧引领各州发展
加州的市场动态最多,主要是因为:一、AlisoCanyon储气库(冬季可满足加州能源委员会(CEC)所辖区域内20%的高峰负荷,夏季可满足60%的高峰负荷需求)关停,加州公共事业委员会(CPUC)要求三大公共事业公司(PG&E、SCE、SDG&E)加快储能采购计划的进程,以保障当地电力供应的稳定性;二、南加州爱迪生公司(SCE)开展优先资源示范项目,以探索包括储能在内的清洁能源技术在人口密集地区替代传统发电站的稳定性、安全性和可持续性;为此,三大公共事业公司在三季度部署了多个储能项目,主要包括:
SCE,在Rancho Cucamonga和Santa Paula部署了2个10MW项目,2016年底上线;
SCE,在Irvine商区,与Powin Energy合作开展 2MW/8MWh项目,2017年初上线;
SCE,与Altagas签订10年“储能资源充足购买协议”,开展20MW/80MWh项目,2016年底上线;
SCE,在Orange County,对125MW储能项目进行第二轮竞标,2019-2020年投运;
SDG&E,与AES合作开展37.5MW/150MWh项目,2017年1月底上线;
PG&E,在圣何塞150户居民家庭中,与SolarCity合作开展光储项目试点,2017年12月完工;
其他州在三季度的主要动态如下图所示:

英国、韩国,相继发布大规模调频项目
英国国家电网发布了该国最大的调频储能(201MW)采购计划的竞标结果,8家企业最终胜出,单个储能项目规模在10-49MW,总投资8640万美元。韩国KoKam公司开始建设了一个36MW/13MWh用于调频辅助服务的储能项目,这也是韩国电力公司(KEPCO)为完成2017年500MW储能调频目标而开展的其中一个项目。
澳大利亚,继续推动户用储能市场发展
堪培拉开展了一项价值200万澳元的户用储能补贴项目,将在当地600户居民和商业楼宇安装2MW储能,该项目是堪培拉36MW户用储能补贴计划中的一部分。此外,Sunverge与AGL、ARENA利用1000户家庭和商业用户,通过安装储能(规模共计5MW/7MWh),搭建了全澳最大的虚拟电厂项目。预计明年4月,项目的第一阶段(共分三个阶段)会上线。
印度,侧重大规模光储领域研究
Solar Energy在安得拉邦和卡纳塔克邦州开展了6个光储项目的研究,储能规模共计300MW,以实现高比例光伏接入电网,保障印度电网的安全、稳定运行。
三、中国储能市场装机规模
据中关村储能产业技术联盟(CNESA)项目库的不完全统计,2016年三季度,中国新增储能项目(含投运、在建、规划中项目)14个,装机规模587.0MW,同比增长586%,环比今年二季度增长了50%。三季度新增项目主要分布在可再生能源并网和分布式发电及微网领域。

2016年三季度,中国新增投运项目3个,装机规模1.5MW,同比增长50%,环比今年二季度下降了87%。项目全部集中在分布式发电及微网领域。
四、中国储能市场地域动态
2016年三季度,中国新增储能项目(含投运、在建、规划中项目)中,甘肃的装机规模最大,为400MW,占三季度新增装机总规模的68%,并且全部应用在可再生能源并网领域。

甘肃、内蒙古、西藏等可再生能源丰富的地区,主要以集中式风光储项目和偏远地区储能项目为主,以促进可再生能源的就地消纳,保障偏远地区用户用电的可靠性。江苏、广东等东南沿海地区主要以工业园区储能项目为主,利用峰谷价差,帮助企业节省电费。各地区主要的项目动态如下图所示。

图9:三季度中国各地区储能项目动态
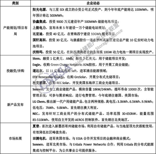
五、储能企业动态
除了开展若干储能项目,三季度,还有一些储能企业相继发布了产能规划、投融资并购、新产品、市场拓展等信息,以增强自身资金储备、技术储备、提高产品竞争力、拓展储能发展新渠道、探寻储能发展新模式。这些动态主要包括:
表:储能企业动态

注:
文中所有数据统计不含抽水蓄能、压缩空气和储热项目。可再生能源并网应用专指储能在集中式风电场和光伏电站中的应用。
本文基于中关村储能产业联盟的全球储能项目库的数据资源编写而成。
全球储能项目库是由中关村储能产业技术联盟于2012年开始搭建的国内首个涵盖全球电力储能领域项目的数据库。通过项目公开信息、相关企业调研和定期收集整理等方式,截至目前,项目库已收录项目900多个。
索比光伏网 https://news.solarbe.com/201612/01/105146.html

