一、所发债券是否具备绿色属性?
第一步:根据所发债券的类型,查相应的参考文件,确认募投项目是否在官方认定的范围内以及是否达到具体认定标准。
1.上交所《关于开展绿色公司债券试点的通知》中认定的绿色产业项目范围,主要系参考去年年底绿金委发布的《绿色债券支持项目目录(2015年版)》,具体如下:
一是节能:高能效设施建设、节能技术改造等。包括工业节能,如特高压电网、生物质、低热值燃料供热发电、LED照明等高能效产品利用项目等;包括“上大压小、等量替换”集中供热改造项目及工业、交通、通讯等领域其他类型节能技术改造项目;包括可持续建筑、能源管理中心设施建设运营、具有节能效益的城乡基础设施建设(如城市地下综合管廊项目或者根据城市内涝及热岛效应状况调整完善地下管线布局、走向以及埋藏深度的建设及改造项目)等。
二是污染防治:脱硫、脱硝、除尘、污水处理等设施建设,以及其他类型环境综合治理项目等。包括污染物处理设施建设运营,如污水、污水处理副产污泥、大气污染物、城镇生活垃圾等固体废物等;包括环境修复工程,如城市黑臭水体综合整治项目、矿山土地复垦与生态修复项目、土壤污染治理及修复项目;包括煤炭清洁利用,如煤炭洗选加工、分质分级利用,以及采用便于污染物处理的煤气化等技术对传统煤炭消费利用方式进行替代的装置/设施建设运营项目。
三是资源节约与循环利用:包括节水及非常规水源利用,如工业节水技术改造、农牧业节水灌溉工程、城市供水管网改造以及水资源综合利用和非常规水源利用(含海水淡化、苦咸水、微咸水、再生水和矿井水处理利用等)设施建设运营;海绵城市配套设施建设运营项目;尾矿、伴生矿可再开发利用;工农业生产废弃物利用;废弃金属、非金属等资源再生利用、再制造;再生资源回收加工及循环利用;汽车零部件、工程机械、机床等机电产品再制造装置/设施建设运营;农业秸秆、林业废弃物、城乡生活垃圾等生物质废弃物资源化利用装置/设施建设运营等。
四是清洁交通:包括铁路线路及场站、专用供电变电站等设施建设运营(含技术升级改造项目);城市地铁、轻轨等轨道交通设施建设运营;城乡公路运输公共客运车辆购置及公共交通体系所需的站点、BRT线路、其他相关配套设施的建设运营、线路养护;水路交通船舶购置及航道整治;高清洁性标准燃油生产装置建设,既有汽油、柴油生产装置清洁性标准提升技改项目,车用燃油产品生产,新能源汽车零部件生产及整车制造及配套充电、供能等服务设施建设运营,交通领域互联网应用等。
五是清洁能源:太阳能、风能、水能、地热能、海洋能等可再生能源项目;天然气等清洁低碳能源项目;智能电网及能源互联网项目;分布式能源项目。
六是生态保护和适应气候变化:水土流失综合治理、生态修复及灾害防控、自然保护区建设项目等;植树造林、森林抚育经营和保护、生态农牧渔业及基础设施建设项目等。
2.发改委绿色企业债券认定的绿色产业项目范围,主要系参考去年年底国家发改委发布的《绿色债券发行指引》,其划定的支持重点为:
一是节能减排技术改造项目:包括燃煤电厂超低排放和节能改造,以及余热暖民等余热余压利用、燃煤锅炉节能环保提升改造、电机系统能效提升、企业能效综合提升、绿色照明等。
二是绿色城镇化项目:包括绿色建筑发展、建筑工业化、既有建筑节能改造、海绵城市建设、智慧城市建设、智能电网建设、新能源汽车充电设施建设等。
三是能源清洁高效利用项目:包括煤炭、石油等能源的高效清洁化利用。
四是:包括水能、风能、核能、太阳能、生物质能、地热、浅层地温能、海洋能、空气能等开发利用。
五是循环经济发展项目:包括产业园区循环化改造、废弃物资源化利用、农业循环经济、再制造产业等。
六是水资源节约和非常规水资源开发利用项目:包括节水改造、海水(苦咸水)淡化、中水利用等。
七是污染防治项目:包括污水垃圾等环境基础设施建设,大气、水、土壤等突出环境问题治理,危废、医废、工业尾矿等处理处置。
八是生态农林业项目:包括发展有机农业、生态农业,以及特色经济林、林下经济、森林旅游等林产业。
九是节能环保产业项目:包括节能环保重大装备、技术产业化,合同能源管理,节能环保产业基地(园区)建设等。
十是低碳产业项目:包括国家重点推广的低碳技术及相关装备的产业化,低碳产品生产项目,低碳服务相关建设项目等。
十一是生态文明先行示范实验项目:包括生态文明先行示范区的资源节约、循环经济发展、环境保护、生态建设等项目。
十二是低碳发展试点示范项目:包括低碳省市试点、低碳城(镇)试点、低碳社区试点、低碳园区试点的低碳能源、低碳工业、低碳交通、低碳建筑等低碳基础设施建设及碳管理平台建设项目。
第二步:发行人最好能提供由独立的专业评估或认证机构出具的“第二意见”,就募集资金拟投资项目属于绿色产业项目进行评估与认证。
进行绿色认证,意在对发行人拟发行债券的绿色程度进行量化评级,绿色程度越高则发债成本越低。目前,虽然相关监管部门并没有强制要求发行人提供第三方绿色认证,但为增强绿色债券信息披露的透明性、吸引更多投资者,发行人最好能遵从国际惯例,请独立的专业认证机构出具被市场认可的、详细的“第二意见”。由于国内绿色债券发展时间还很短,所以本土独立的绿色认证机构仍亟待培育。当前国内市场比较认可的机构主要有承担《绿色债券支持项目目录(2015年版)》编制工作的中央财经大学气候与能源金融研究中心和中节能咨询有限公司,还有少数在绿色金融债券发行前认证方面已有相关实践经验的专业评估认证机构,比如安永,就曾为浦发银行、青岛银行绿色金融债提供绿色债券发行认证。相比而言,国际上比较权威的专业认证机构已达七八家,比如CICERO(国际气候与环境研究中心)、Vigeo评级、Trucost等,这些也是绿色债券发行主体可以选择的第三方认证服务提供商。
二、如何选择发债类型?
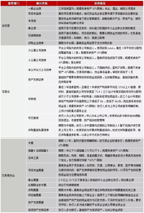
发行人募投项目确认投向绿色产业项目之后,应依据项目特征和需要去选择绿色债券发行方案。目前来看,发改委等各债市监管部门都已经和正在发力绿债市场,因此对于发行人而言,未来既可以选择发行绿色企业债券、绿色公司债券、资产证券化产品,也可以选择发行中票、短融、定向工具等。具体而言,各债券品种的特征如下:
表1 绿色债券发行人可选债券类型明细

资料来源:公开资料,鹏元整理
由于监管层对绿色债券较为明显的支持态度,对于发行人而言,设计发行方案、设置期限、选择权、还本付息方式等等都有着较大的发挥空间。在发债类型的选择过程中,需要综合考虑包括企业性质、资产规模、募集资金用途、募投项目建设期、项目回收期、项目预测现金流情况等在内的多重因素。下面,让我们做几个简单模拟:
(1)如果绿债发行人为地方国有企业,资产规模较大,募集资金用于城市地铁等轨道交通设施建设运营,项目尚处于建设初期且建设周期较长,同时预计建成后客流量和票款收入很有保障,那么就可以选择项目收益债、可续期类债券;沿用上述城铁项目,如果该项目已经投入运营并开始盈利,那么就可以选择发行资产证券化产品,如交易所市场发行的资产支持证券或银行间市场发行的资产支持票据。
(2)如果绿债发行人为城投公司,资产规模较大,募投资金用于城市地下综合管廊项目建设,项目处于开工初期,建设周期为5年,投资回收期为20年,这种情况可以选择发行一般企业债、项目收益债、可续期债券等专项债,债券期限、选择权、还本付息方式可进行灵活设计。同时,发行专项债的城投公司还不受“地方政府所属城投企业已发行未偿付的企业债券、中期票据余额与地方政府当年GDP的比值超过8%的,其所属城投企业发债应严格控制”的限制,不受“单次发债规模,原则上不超过所属地方政府上年本级公共财政预算收入”的限制。
(3)如果绿债发行人为非上市民营企业,资产规模一般,主体信用级别为AA,主营业务是电力、热力供应,募集资金用于锅炉脱硝技改,技改之后各项指标将达到并优于国家氮氧化物规定排放标准,在不追加AAA主体级别担保的情况下,就比较适合选择发行小公募公司债券、非公开发行公司债券(或定向工具),具体可根据自身对期限、评级、信披等的偏好来定夺。
(4)如果绿债发行人为A股上市民企,主营土壤重金属综合治理业务,盈利规模大,持续性也较强,募集资金用于投建两个垃圾焚烧发电厂,这种情况下可以考虑发行可转债,不仅能在较大程度上降低融资成本,还可以根据自身财务状况和市场情况,合理运用附加条款及权利设计,降低融资风险,当然前提是发行人能够接受转股之后公司股权结构的相应变化。
下一页>(5)如果绿债发行人为环境污染第三方治理企业,其出于开展流域性、区域性或同类污染治理项目的目的而募集资金,比较适合会同几家相关联的项目实施主体以集合债或集合票据的形式联合发债;对于节能、节水服务公司以提供相应服务获得目标客户节能、节水收益的合同管理模式进行节能、节水改造的项目,以集合债、集合票据的形式发债融资也是比较适用的。其优点在于可以统一产品设计、统一券种冠名、统一信用增进、统一申报发行,一定程度上降低了发债门槛和融资成本,同时还可以加快审核,并适当简化审核程序。
(6)如果绿债发行人不仅想将募集资金用于绿色产业项目,还想使用部分资金来优化债务结构,比如偿还银行借款、置换高成本债务等,那么目前来看比较适合发行绿色企业债。原因在于发改委在《绿色债券发行指引》明确指出,允许企业在偿债保障措施完善的情况下使用不超过50%的债券募集资金用于偿还银行贷款和补充营运资金,允许主体信用评级AA+且运营情况较好的发行主体使用募集资金置换由在建绿色项目产生的高成本债务。
总之,绿债发行人应综合考虑包括企业性质、资产规模、募集资金用途、募投项目建设期、项目回收期、项目预测现金流情况等因素,并结合各种债券类型的特征,来选择更适合的融资方式。
三、如何看待实践与理论的差别?
绿色债券的实践走在政策之前。事实上,尚没有“绿色债券”这一说法的时候,已经有不少绿色概念的债券在市场上发行、流通。虽然有相当一部分实践先行的绿色债券从严格意义上并不符合其概念界定[1],比如其募集资金用于偿还银行借款、补充营运资金,而没有专门用于某个绿色产业项目,但是本研究认为,从具体案例着手,对未来绿色债券的发展演变进行猜想,仍能对各市场参与者提供不同的思考视角。
1.以北京神雾环境能源科技集团股份有限公司2016年公司债券为例

资料来源:wind资讯,鹏元整理
2.以保利协鑫(苏州)新能源有限公司公开发行2015年公司债券(第一期)为例

资料来源:wind资讯,鹏元整理
3.以2015年耒阳市国有资产投资经营有限公司专项债券为例

资料来源:wind资讯,鹏元整理
从以上三个案例中可以发现以下几点:(1)募集资金并非都是专门投向绿色产业项目,置换银行贷款、改善融资结构、补充营运资金的需求较为旺盛,尤其是来自绿色产业的发行人;(2)绿色债券的发行人并不局限于绿色产业,非绿色产业的发行人拟投资于绿色产业项目而进行融资,也可以发行绿色债券;(3)增信方式上还停留在较为传统的保证担保、抵押担保等,增信思路有待拓宽。
下一页> 余下全文对于上述第一点,也就是来自绿色产业的发行人没有将募集资金直接用于投资绿色产业项目的情况,是否就不应该将其纳入绿色债券的范畴?是否就不应该享受相关的扶持政策?本研究认为,发展绿色债券市场的初衷是为了大力推进生态文明建设、助力经济结构调整优化和发展方式加快转变,这也就意味着支持来自绿色产业的公司主体发行绿色债券,以满足其改善融资结构、降低融资成本的需求,是很有必要的,也是符合调控目标的。2015年9月,中共中央、国务院印发了《生态文明体制改革总体方案》,明确提出了生态文明体制改革的目标,其中就包含这样一条:“构建更多运用经济杠杆进行环境治理和生态保护的市场体系,着力解决市场主体和市场体系发育滞后、社会参与度不高等问题。”当前,绿色债券市场风生水起,各监管部门的推动力度也比较大,可以说绿色债券就是一个很好的刺激绿色产业发展的“经济杠杆”。那么,如果将来自绿色产业的公司主体用于改善融资结构、降低融资成本而发行的债券纳入绿色债券的范畴,应该能为绿色产业带来更大的生机和活力,也能进一步加快我国经济转型的步伐。目前,仅发改委在《绿色债券发行指引》中明确指出,“在偿债保障措施完善的情况下,允许企业使用不超过50%的债券募集资金用于偿还银行贷款和补充营运资金;主体信用评级AA+且运营情况较好的发行主体,可使用募集资金置换由在建绿色项目产生的高成本债务”,这就在相当程度上为来自绿色产业的发行主体改善融资结构、降低融资成本提供了制度红利。上交所《关于开展绿色公司债券试点的通知》中也指出,“发行人应当在募集说明书中约定将募集资金用于绿色产业项目建设、运营、收购或偿还绿色产业项目贷款等,并按照有关规定或约定对募集资金进行管理。”虽然没有明文规定,但其也透露出上交所也支持绿债发行主体可将部分募集资金用于偿还先期的贷款。
对于上述第二点,也就是非绿色产业的发行人发行债券以投资于绿色产业项目的情况,此种情况各监管部门都秉着“募投项目绿则债券绿”的原则将其认定为绿色债券,这就意味着将募投资金投向绿色产业项目的城投债也可以被认定为绿色债券,从而可以享受到相应的优惠政策。比如,城投公司发债融资的目的是开展绿色城镇化项目,进行既有建筑的节能化改造,那么就可以绿色债券申报发行,这样就能争取到相应的投资补助、担保补贴、债券贴息等优惠政策。可以说,从某种程度上绿色债券市场的发展为城投公司转型提供了一个很好的契机。自2015年以来新预算法正式实施起,城投平台的政府融资功能就开始逐步被剥离,不少城投公司面临着要么被动关闭、要么加快转型的压力。绿色债券推开之后,城投公司的举债渠道豁然开朗,融资成本也可望降低,这使得其可以继续在市政建设、公共服务等方面发挥作用,显然这非常有利于城投公司的转型,进而再次焕发了城投债的“生命力”。具体而言,发改委在《绿色债券发行指引》中明确指出,在相关手续齐备、偿债保障措施完善的基础上,绿色债券比照“加快和简化审核类”债券审核程序,审核效率得以提高;同时,企业发行绿色债券的审核政策和准入条件也相应放松,比如债券募集资金占项目总投资比例放宽至80%(相关规定对资本金最低限制另有要求的除外),发行绿色债券的企业不受发债指标限制,资产负债率低于75%的前提下核定发债规模时不考察企业其它公司信用类产品的规模,发行主体扩至上市公司及其子公司。显然,这些政策将使城投债以绿色企业债的身份迎来新一波发行浪潮。那么可以想见,随着供给侧结构性改革的深入,相当一部分产业债的信用风险不断积聚并加速扩散,城投公司发行的绿色企业债券对于投资者而言必然成为“香饽饽”。
对于上述第三点,也就是增信方式较为传统的情况,这主要是因为目前市场上保证担保、抵质押担保等的运用较多,比较容易得多投资者的认可。不过,我们认为,包括监管者、发行人、投资者在内的市场参与各方应该搭着绿色债券的“东风”,去探索和尝试更多创新型增信方式,以进一步拓宽债券市场增信思路,为市场寻得更多适用性强的增信方式。目前,监管层面给出了一些针对绿色债券的创新型增信思路:比如,可以由市级以上(含)地方政府设立地方绿色债券担保基金,专项用于为发行绿色债券提供担保;再比如,可以采用碳排放权、排污权、用能权、用水权等收益权,以及知识产权、预期绿色收益质押等增信担保方式。
具体而言,地方绿色债券担保基金的可操作性相对较强,较大的可能性是由地方政府出资,设立专项用于绿色债券增信的政府性担保基金,这种增信方式的效力很大程度上与地方政府的财政实力挂钩。同时,还需要考察担保基金的具体管理模式,包括是否能通过立法形式将对绿色债券担保资金列入财政预算,后续是否能根据年度代偿损失情况及时增资从而不断强化担保基金承保能力等。
碳排放权、排污权等收益权及预期绿色收益质押担保作为最能体现绿色债券特征的增信方式,目前尽管还没有试水,甚至还面临一些实践上的阻碍,但长远来看仍有较大的发展潜力。事实上,去年9月印发的《生态文明体制改革总体方案》中也明确提出:“树立自然价值和自然资本的理念,自然生态是有价值的,保护自然就是增值自然价值和自然资本的过程,就是保护和发展生产力,就应得到合理回报和经济补偿。”换而言之,碳排放权也好,排污权也罢,广义上都是稀缺资源,狭义上更是兼具商品属性与金融属性的资产,可以拿到市场上进行交易、租赁,也可以作为抵质押物进行融资。如果相关企业能通过技术改造等手段减排治污,那么就可以盘活富余的碳排放权或排污权,从而就能将富余部分作为质押物发行绿色债券进行融资。不过,为了促进此种创新型增信方式的运用,还需要从加强立法保障、强化执法监管、活跃二级市场交易、完善合理定价机制等多方面进行必要的铺垫。
四、如何兼顾促发展与防风险?
2016年,绿色债券将大概率迸发出较大的发展潜力,那么如何在促进绿色债券市场发展壮大的同时防范市场风险?本研究认为:
(1)信息披露方面:第三方认证机构、债券受托管理人、发行人等相关方应对绿色产业项目环境效益、绿色债券募集资金使用情况实施持续跟踪并进行定期披露,特殊情况则应进行及时披露。围绕上述事项的信息披露应覆盖绿色债券的整个存续期。
(2)款项管理方面:发行人应指定专项账户,用于绿色债券募集资金的接收、存储、划转与本息偿付。同时,建议发行人、债权代理人与专项账户开户银行签订的《绿色债券账户监管协议》,明确监管银行对专项账户的监管责任范围,并约定其对账户相关情况的通报频率、详实程度等,从而确保绿色债券募集资金按约定用途和程序使用。
(3)吸引投资者方面:建议出台投资激励政策及配套措施,逐渐培养国内投资者对绿色债券的投资偏好。比如,可以对国内机构投资者购买绿色债券所获得的利息需缴纳的企业所得税(25%)予以减免。事实上,不少专家提出绿色债券应能享受国债一样的免税待遇,但目前来看该项政策出台的难度较大,需待绿金委和财政部等相关部门进一步商讨。
(4)信用增进方面:建议地方政府出资成立绿色债券担保基金,帮助绿色债券创新品种中的低评级高风险债券实现外部增信,进而降低其融资成本。针对碳排放权、排污权等特殊绿色资产,一方面应想方设法加强二级市场交易活跃度,完善市场定价机制,一方面还应加快培养更为专业的资产评估机构,以更为合理地评估其价值。唯有如此,才能使碳排放权、排污权等收益权质押担保增信真正发挥作用。
(5)基础设施建设方面:建议相关部门更大程度地调动官方及民间智库资源,加快构建绿色企业识别系统、绿色企业环境信息数据库、绿色项目环境效益评价系统等,并进一步开发出具备强适用性的分析手段、分析工具。完善的基础设施,能够为投资者、监管部门及其他市场参与主体提供高效、准确的辅助决策和监督、监管工具,让企业和项目快速呈现出其“真面目”——究竟是深绿色、绿色、浅绿色还是污染型?随着时间推移是否发生动态变化?这种可实现快速识别、动态监测的线上系统,对促进绿色债券市场健康持续发展无疑具有重要作用。
索比光伏网 https://news.solarbe.com/201604/01/129534.html

