各地级以上市人民政府,各县(市、区)人民政府,省政府各部门、各直属机构:
为贯彻落实《国务院关于促进光伏产业健康发展的若干意见》(国发〔2013〕24号),推动我省光伏产业提高发展质量和效益,经省人民政府同意,现提出以下实施意见。
一、总体要求
(一)指导思想。
全面贯彻落实党的十八大和十八届三中全会精神,紧紧围绕主题主线和“三个定位、两个率先”的总目标,充分发挥市场在资源配置中的决定性作用,激发省内光伏应用有效需求,巩固和提升国内外市场;增强光伏产业自主创新能力,提升企业核心竞争力,推动光伏产业加快结构调整和转型升级,促进我省光伏产业健康有序发展。
(二)发展目标。
到2015年,我省光伏制造业持续稳健发展,资源配置进一步优化,骨干光伏企业核心竞争力进一步提升,产业技术水平和自主创新能力位居全国前列;分布式光伏发电应用有效拓展,全省光伏发电总装机容量争取2015年达到100万千瓦,2020年达到400万千瓦。
二、主要任务
(一)促进光伏产业自主创新。
1.突破产业化关键技术。强化上游装备及材料领域产业优势,重点支持扩散设备、离子注入设备、等离子增强化学气相沉积设备、丝网印刷设备、电池组件测试设备等生产和检测设备,以及光伏镀膜玻璃、封装胶膜、新型电极材料等关键材料的研发和产业化。支持中游电池及组件领域加快技术攻关,重点发展新型光伏电池、高质量光伏组件,提高光电转化率,降低生产成本。提升光伏发电系统集成技术水平,重点加强逆变器、电站监控设备、测试设备、大容量储电、智能微电网等产品和技术的研发,提高电站建设、运营和服务能力。利用省光伏产业公共服务平台,推动产业链企业开展技术交流和产业协作,实现关键技术共享和产业链相关产品本地配套合作。
2.加强技术创新载体建设。鼓励和支持骨干光伏企业与科研院所、高等院校等合作建设光伏领域的国家重点实验室、工程实验室、工程(技术)研究中心、企业技术中心或分支机构、标准制修订委员会。支持光伏企业参与制修订光伏电池及组件、太阳能建筑一体化、并网光伏发电等领域的国际、国家、行业和地方标准。依托国家和省级科研院校,建设国内领先的光伏产业检验检测机构,提高对光伏电池及组件、逆变器及控制设备等产品及各类光伏电站工程的检验检测能力。
(二)推动光伏制造业稳健发展。
1.做优做强光伏制造业。发挥我省电子信息产业基础优势,以广州、深圳、佛山、东莞、珠海、河源等光伏产业及示范应用集聚区为重点,加快形成各具特色、优势互补的光伏产业集群。加强省市共建太阳能光伏产业基地建设。依托深圳重点发展光伏装备、逆变器和光伏建筑一体化,依托佛山重点发展高效光伏电池、光伏支架及系统集成技术,依托东莞重点发展高效光伏电池及组件,依托河源重点发展薄膜光伏电池。依托广州、珠海、中山等地的特色光伏产业,重点推动新型光伏电池、光伏光热集成技术、智能微电网的研发和示范应用。
2.加快培育骨干光伏企业。引导和支持我省光伏装备、材料、光伏电池、系统集成及电站建设等领域的骨干(培育)企业、重点企业加快发展。支持骨干光伏企业对上下游企业实施产业链整合,开展跨省、跨国并购,进一步优化资源配置,提高经营能力和水平。
(三)积极开拓光伏应用市场。
1.加快推进光伏发电应用。大力开展规模化应用示范,推动具有稳定用电负荷、连片屋顶资源的经济技术开发区、高新技术开发区、产业转移园区、物流园区等各类产业园区建设规模化分布式光伏发电应用示范区,重点抓好佛山三水工业园、广州从化明珠工业园、深圳前海深港现代服务业合作区等列入国家分布式光伏发电示范区的项目建设。鼓励各类社会主体投资建设安装分布式光伏发电系统,重点推动一批用电价格较高的规模以上工商企业建设以自发自用及就地利用为主、余量上网的分布式光伏发电系统。支持在公共建筑、居民社区开展光伏建筑一体化建设。鼓励在城市路灯照明、城市景观、通信基站、交通信号灯及农业生产等领域推广分布式光伏电源。鼓励在偏远地区及住人海岛建设新能源智能微电网,支持在粤东西北地区利用荒山、滩涂等土地适当布局建设光伏电站项目。
2.大力拓展国内外市场。鼓励省内光伏企业积极探索与消费电子、家电、玩具、照明、汽配、轮船、农业生产等传统行业相结合的创新型应用产品,拓宽光伏应用领域。支持光伏产业链企业开展合作,重点推动光伏电池及组件企业与系统集成及电站建设企业进行深入合作,共同开拓国内外市场。支持企业通过产业联盟、协会等组织,积极应对国际贸易摩擦。支持符合行业规范条件的骨干光伏企业“走出去”,积极拓展国外新兴市场。
(四)加强行业管理和服务。
1.加强行业规范管理。认真落实工业和信息化部《光伏制造行业规范条件》,鼓励我省光伏企业申报列入符合规范条件的公告企业名单。对新建和改扩建光伏制造项目,严格落实单晶硅光伏电池、多晶硅光伏电池、薄膜光伏电池转换效率分别不低于20%、18%、12%的行业规范条件。对光伏发电应用项目实施备案管理,分布式光伏发电项目在建设安装所在地市或县级投资主管部门备案,光伏电站项目在省级投资主管部门备案。
2.加强并网管理和服务。加强电网建设和改造,提高电网系统接纳光伏发电的能力。接入公共电网的光伏发电项目,其接网工程及接入引起的公共电网改造部分由电网企业投资建设。接入用户侧的分布式光伏发电,接入引起的公共电网改造部分由电网企业投资建设。居民投资的分布式光伏发电,由电网企业免费提供关口计量装置和发电量计量用电能表计。电网企业要完善光伏发电并网服务,加强运行监管,优化系统调度运行,优先保障光伏发电运行,确保光伏发电项目及时并网,全额收购所发电量。对分布式光伏发电项目免收系统备用容量费和相关服务费用。
3.提升光伏产业公共服务水平。依托有关机构和光伏产业公共服务平台,建设太阳能光伏专利信息数据库,深度开发专利信息资源,开展产业专利态势分析及预警。加强对政策及市场的跟踪,开展市场行情分析及预警。开展太阳能资源监测与评价,建立太阳能资源信息数据库,为光伏应用提供有力支撑。
三、保障措施
(一)落实财税政策。
全面落实国家有关可再生能源发电、企业兼并重组的各项税收政策及有关光伏发电的电价补贴政策。从省战略性新兴产业发展专项资金对太阳能光伏领域给予支持,重点通过贷款贴息、股权投资等手段,扶持产业关键技术攻关、重大技术成果产业化、公共服务平台建设和光伏发电应用等项目。
(二)加强金融支持。
引导金融机构优先对骨干企业、创新项目及光伏发电应用示范项目提供信贷支持。积极探索适合光伏产业特点的融资产品和融资方式,鼓励以EPC(工程总承包)项目贷款、电站租赁等多种模式开展光伏发电应用。鼓励风险投资公司、保险企业以多种方式参与光伏产业发展,建立市场化、多元化的投融资长效机制。
(三)完善节能政策。
鼓励专业化能源服务公司与用户合作,以合同能源管理等模式投资建设和运营分布式光伏发电系统。分布式光伏发电全部电量纳入全社会发电量和用电量统计,自发自用发电量不计入阶梯电价适用范围,计入各地政府和用户节能量。
(四)加强人才支撑。
落实我省做好高层次人才引进工作的有关规定及引进领军人才和创新团队的相关政策,加快引进一批光伏产业领域的创新型技术人才。鼓励企业与高等院校、研究机构建立战略合作关系,开展关键技术攻关和人才培养。
(五)加强用地保障。
支持利用荒山荒地、海岛等未利用土地建设光伏发电项目,在土地规划、计划安排时予以适度倾斜,不涉及转为建设用地的,可不占土地年度计划指标。探索采取租赁国有未利用土地的供地方式,降低工程前期投入成本。光伏发电项目使用未利用土地的,依法办理用地审批手续后,可采取划拨方式供地。
(六)加强组织协调。
省各有关部门要按照职责分工,加强协调配合,确保各项政策措施落到实处。各地政府要加强对本地区光伏产业发展的规范引导,加强对光伏应用的宣传推广,推动光伏制造及应用产业健康有序发展。
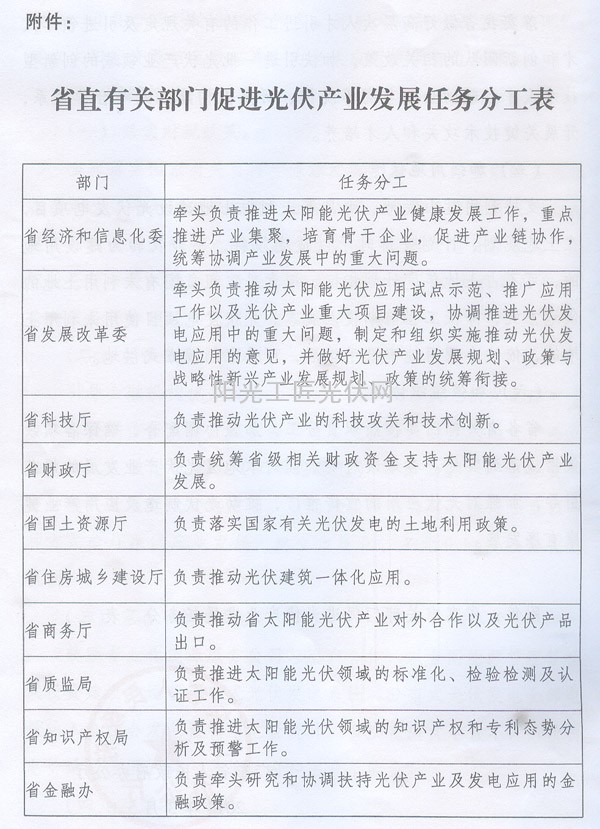
附件:省直有关部门促进光伏产业发展任务分工表
广东省人民政府办公厅
2014年3月5日

索比光伏网 https://news.solarbe.com/201405/08/218587.html

