近些年来,一些企业积极响应中共中央、国务院关于打赢脱贫攻坚战的号召及湖南省委、省政府加快推进精准扶贫等工作部署,深入落实李克强总理关于“光伏发电是扶贫的有效举措”重要批示精神,积极履行企业社会责任,不断推动光伏发电进农村入农户,大力探索精准脱贫的新举措新模式,取得了一定的进展和成效。为总结他们的经验与模式,湖南发展研究中心、湖南省智库联盟联合有关单位、领导和专家成立了“绿色发展课题组”,对一些单位进行了深入调查与研究,形成了一些新的认识与建议。
一、推动光伏发电进农村入农户,既符合国家多项发展规划,又适合农村贫困地区的发展需求。
能源开发建设在经济建设包括脱贫攻坚战中具有基础性作用。因此,推动光伏发电进农村入农户,对于促进贫困地区经济发展和民生改善,同步迈向小康社会等具有多方面意义。
1.推动光伏发电进农村入农户,是在国务院出台有关新能源政策的推动下逐步发展起来的。我国能源获取的主要方式是煤炭,占到了66%以上。为改变这一状况,2014年3月21日,国务院召开了节能减排及应对气候变化工作会议,一些推动光伏发电的新政策进入到了深入实施的层面。李克强总理在此次会议上指出,淘汰落后产能,关停高耗能、高排放企业,会对增长带来影响,但其中也蕴含着很大商机,会为新能源、节能环保等新兴产业成长提供广阔空间。我们要善抓机遇,进退并举,控制能源消费总量,提高使用效率,调整优化能源结构,积极发展风电、核电、水电、光伏发电等清洁能源和节能环保产业,开工一批新项目,大力推广分布式能源,发展智能电网,逐步把煤炭比重降下来,尤其是要着力发展服务业特别是生产性服务业。这次会议后,各地纷纷出台一系列推动新能源发展的地方政策进入到实施阶段。对于光伏发电的政策方面,除了在补贴上予以优惠外,还在申请、备案、并网等多方面全范围覆盖解疑投资者们的顾虑,使得家庭分布式光伏项目建设逐步得到了投资者们推崇与实践。经过两年的探索与发展,据在关部门统计,截至目前,全国大约有2万多个家庭分布式光伏项目建设已经投入使用,项目主要分布在湖南、江西、浙江、上海等省市地区,其他大部分省份的分布式光伏项目也已经开始小规模尝试。
2.推动光伏发电进农村入农户,既顺应了能源互联网发展的新趋势,也为能源互联网发展创造有利条件。近些年来,“能源互联网”甚至是“全球能源互联网”等新的理念受到了各方面的高度关注。奥巴马在2009年就公开表示:“中国、印度、日本、德国,每个国家都在争先开发智能电网和能源利用的新途径,而赢得这场竞争的国家将在全球经济中处于领先。我希望美国成为这个国家。”由此可见,能源互联网是关乎未来能源发展的一个重要趋势。互联后的电力系统,不仅将实现分布式发电和新能源装机的大规模安全并网,为实施家庭分布式光伏发电项目建设提供有利条件,还能通过用户侧管理系统和能源路由器,帮助家庭用户、公共建筑以及中小型企业减少能源消耗,实现错峰用电,以减少电费支出。分布式电站的监控系统可以起到能源路由器和管理终端的作用,推广带监控的分布式电站为能源互联网做好基础建设,通过监控非常容易掌握发电侧与用户侧的需求匹配,从而实现供需两端的平衡,提高电力资源利用效率。
3.推动光伏发电进农村入农户,符合国家扶贫发展规划和要求。党的十八届五中全会明确指出,“十三五”时期必须实现7000多万人脱贫。李克强总理关于“光伏发电是扶贫的有效举措”重要批示。2015年11月27日至28日中央扶贫开发工作会议上的要求:要确保到2020年所有贫困地区和贫困人口一道迈入全面小康社会。将清洁、环保的光伏产业与我国7000万人脱贫的伟大战略结合起来,一方面,减少化石能源消耗,减少碳排放,优化人类生存环境,促进人类社会的可持续发展;另一方面,让我国7000万人彻底摆脱贫困的帽子,为全面迈进小康社会奠定基础,这将是一项伟大的创举!
综合来看,实行光伏精准扶贫项目,打造光伏应用示范区域,符合国家大力发展新能源等政策导向。因此,光伏精准扶贫既是扶贫工作的新途径,也是扩大光伏市场的新领域,有利于人民群众增收就业,有利于人民群众生活方式的变革,具有明显“造血扶贫”的特征。
二、推动光伏发电进农村入农户,具备了良好的推广条件,是精准脱贫新模式的一种有益探索。
根据本课题组对湖南小明新能源科技公司及其他光伏企业的调查,推动光伏发电进农村入农户,也就是在实施“光伏精准扶贫工程或模式”。其在发电技术、运营模式、光照时间、安装基地等多个方面,具备了良好的实施条件与可操作性。将其与“十三五”时期的扶贫脱贫工作紧密结合起来,确实是精准脱贫新模式的一种有益探索。
1.什么是光伏精准扶贫模式?所谓光伏精准扶贫模式,就是以光伏电站为载体,以农户为单位,农户根据国家政策申请扶贫资金,同时以光伏电站作为质押、以电站的收益作为还贷来源向银行申请无息贷款,光伏企业负责光伏电站的设计、建设、运维以及保障光伏电站的发电量,电力局根据电站的双向电表所计电量并依据合同规定分别将电站收益分配给农户、银行以及光伏电站运维公司。该模式不同于以往的扶贫模式,其基本要求是:农户作为申请单元,收益直接归于农户,避免了传统模式中农户很难直接受益的弊端,此模式可直接增加农户收益,起到脱贫致富的作用。其整体运作流程如下:

2.实施光伏精准扶贫的技术已经成熟。实施光伏精准扶贫的先决条件是:精准到户,要在每一户的屋顶、闲置空地建设光伏电站,地理条件极其复杂,遮挡、光伏组件排布不均匀等问题的存在,直接会影响到收益,鉴于此项原因,使用微型逆变器可以有效地解决这一问题,微型逆变器与传统的组串式逆变器相比具有如下特点:(1)占地面积小,2m2即可实现一个光伏电站。(2)寿命长、发电效率高,有效工作寿命长达30年。(3)安全可靠,系统直流电压不超过40V。(4)组件及实时监控,可通过远程监控中心对整个电站中的每一台逆变器进行实时监控。(5)环境适应强,与传统组串式逆变器相比发电量提升5%~11%。(6)安装简单,采用“即插即用”的方式安装。总之,在技术上,光伏精准扶贫项目具有现实可行的操作性,在现有成熟技术条件下,已可实现真正的分布式光伏电站建设,且光伏电站可稳定运行在25年以上,可充分利用贫困户的楼顶屋面或闲置空地建成光伏电站,取太阳能变能为财。
3.光伏精准扶贫模式具备在贫困农户中推广的条件,不存在风险。一方面,它适合在农户中推广。农户只需要闲置屋顶或空地即可,光伏运维公司负责解决光伏电站的所有技术问题,而电网回收发电量,有太阳就有收益,收益稳定,时间长达25年,普及面广。另一方面,它的推广并没有风险。基于中国可再生能源在国家总体能源布局中占比极低的现状,大力发展光伏产业顺应国家大势,推广分布式光伏电站,优化中国能源结构,占领新能源的制高点,同时改善日益突出的生存环境问题,降低对不可再生资源的消耗,且不存在市场风险、技术风险。
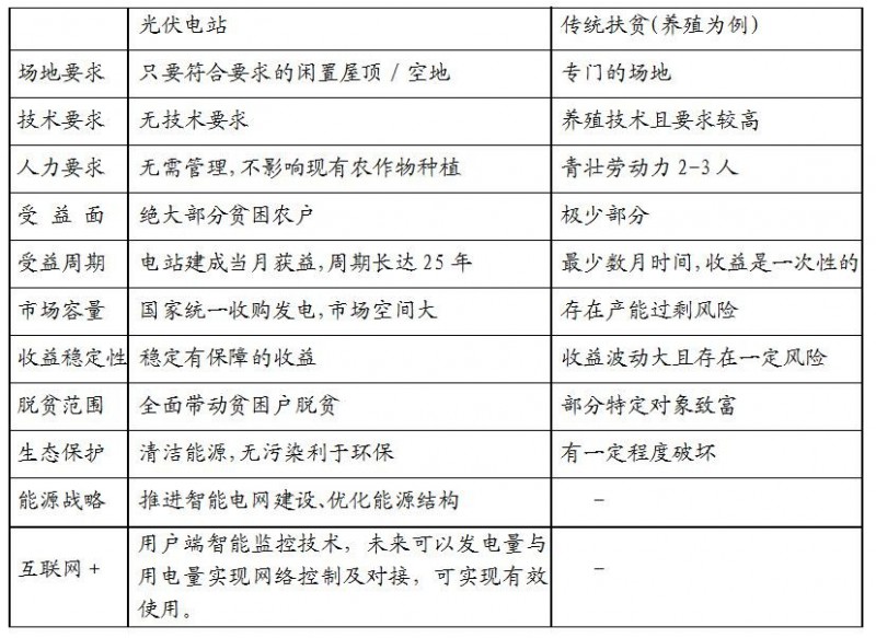
4.实施光伏精准扶贫的模式具有多方面的明显优势。相比于传统扶贫模式,光伏精准扶贫模式具有如下明显优势:
三、推进光伏精准脱贫模式的对策建议
在调查过程中,课题组认为,“十三五”时期,推动光伏精准脱贫模式,对于绿色湖南建设及精准脱贫等各项工作具有重要作用,有必要带头实施光伏扶贫新模式。当然,这需要省委、省政府及相关部门与市州等单位出台有关政策措施。为此,课题组结合该模式在邵阳市等地区的推广试点工作,提出如下对策建议:

1.坚持“四大原则”。2015年国家能源局发布了《国家能源局关于加快贫困地区能源开发建设推进脱贫攻坚的实施意见(国能规划[2015]452号)》,意见确定了几大基本原则:(1)坚持目标导向的原则。强化大局观念,把能源开发建设的目标、任务和布局,与脱贫攻坚、全面建成小康社会的总体目标要求有机地结合起来,自觉服从和服务于打赢脱贫攻坚战的需要。(2)坚持精准扶贫的原则。聚焦扶贫重点地区和重点对象,把能源扶贫着力点放到建档立卡贫困人口上,特别是丧失劳动能力和脱贫能力的贫困人口上,注重提高扶贫精准度。(3)坚持改革创新的原则。采取超常规的办法,在资源开发、资金扶持、项目布局、补偿政策、共享机制等方面,切实向革命老区、民族地区、边疆地区和连片特困地区倾斜。(4)坚持因地制宜的原则。从贫困地区的能源资源、环境承载力等基本条件出发,遵从发展规律,深入研究论证,采用适宜当地的能源扶贫方式,讲求实效。
2.搞好“一个试点”。在坚持上述几项基本原则的前提下,还必须选好一个试点进行大规模试验,然后再总结成功作法,全面铺开。根据湖南小明新能源科技公司及有关方面的意向,建议在邵阳市进行光伏精准扶贫试点。这主要是因为邵阳市光伏扶贫具备成熟的条件。一方面,邵阳市扶贫工作任重而道远。同时,邵阳市在扶贫方式上也需要改变传统的“输血式扶贫”旧模式,积极打造“造血式扶贫”新模式,建立精准扶贫工作新机制,正在着手探索和部署这方面的工作,希望有限的扶贫资金发挥最大的扶贫效益。另一方面,邵阳市光伏扶贫条件良好,累计日照总辐射量为1167.06kWh/m2/day,属于有利于发展太阳能产业的地区。因此,是适合光伏精准扶贫模式试点的重要地区。
3.建立“一套运营规则”。结合在邵阳试点情况,就光伏精准脱贫模式的实施要建立一套如下的运营规则。
(1)统一规划,分步建设。全市统筹规划,全市贫困人口户数按25万户计,建设周期5年,每户投入建设资金5万元,总计统筹投入资金125亿元。扶贫项目分阶段实施:5年共分为5个阶段,每年按5万户进行光伏精准扶贫电站建设。
(2)建立光伏扶贫户档案卡。对每一户扶贫对象,精确建立档案卡,包括:电站建设规模、电站建设时间、投运时间、月发电量、月收益、还贷情况、运维费用、自有收益等内容。精确地监控每一户扶贫对象的收益情况,切实看到扶贫的效果。
(3)依据农户意愿与当地扶贫开发部门等各方要求,制定并实施好《出资与收益方案》。基本的方案如下:

(4)技术层面严格要求。包括组件与逆变器、安全性、监控与维护、可扩容性等,都要有一套严格的制度和规范,确保每一户的光伏发电安全又可持续。
4.落实好“一批补贴”。即落实好有关文件中关于发电补贴资金等规定。根据国家发改委《关于发挥价格杠杆作用促进光伏产业健康发展的通知》(发改价格[2013]1638号),以及湖南省政府2014年12月29日印发的《关于推进分布式光伏发电发展的实施意见》,对使用湖南省内生产的太阳能电池板、逆变器等光伏组件、未享受中央财政补助且通过验收的分布式光伏发电项目,施行电价补贴;居民利用自有屋顶自建分布式光伏发电项目的,自发自用电量不纳入阶梯电价适用范围。2014年投产项目的发电量(含自发自用电量和上网电量),省内补贴0.2元/千瓦时,补贴期限10年,补贴资金先由省级可再生能源电价附加加价基金安排,不足部分由省财政安排预算补足。由此可见,湖南省上网电价达到1.2元/kWh,扶持力度非常之大。走顺流程,落实发电补贴资金,对光伏精准扶贫项目的顺利开展至关重要。
5.形成“一个格局”。即要充分调动一批企业积极主动地投入到“光伏精准扶贫”的工作中来,形成政府引导、市场主导、企业推动、农户自愿、扶贫电力金融等相关部门协力参与推进的良好工作格局,共同推动光伏精准扶贫工作在三湘大地顺利开展,实现全体湖南人民同步迈向幸福小康的美好梦想。
(执笔:湖南发展研究中心绿色发展课题组专家王超)
索比光伏网 https://news.solarbe.com/201605/12/98128.html

